| Event | Amax | TE | T0 | I0 | fbl | P1 | P2 | P3 | P4 | Anow |
|---|---|---|---|---|---|---|---|---|---|---|
| OB160001I | 7.2 0.063 | 282.6 2.8 | 7438.54 0.58 | 19.83 0.00 | 0.4763 0.0017 | 1 | 1 | 0 | 1 | 2.8 |
| OB160002I | 2.7 0.012 | 10.3 0.2 | 7425.86 0.09 | 17.03 0.00 | 1.0000 0.0000 | 1 | 8 | 0 | 1 | 1.0 |
| OB160003I | 3.1 0.095 | 0.6 -NaN | 7416.91 0.03 | 16.72 0.00 | 0.9793 0.0090 | 1 | 1 | 1 | 1 | 1.0 |
| OB160004I | 2.2 0.0039 | 38.1 0.1 | 7484.44 0.06 | 16.98 0.00 | 0.9931 0.0016 | 1 | 1 | 0 | 1 | 1.1 |
| OB160005I | 4.3 0.057 | 35.8 0.6 | 7430.00 0.21 | 19.38 0.00 | 1.0000 0.0064 | 1 | 1 | 0 | 2 | 1.0 |
| OB160006I | 17. 0.039 | 21.6 0.0 | 7446.24 0.00 | 17.28 0.00 | 0.7250 0.0007 | 1 | 2 | 0 | 2 | 1.0 |
| OB160007I | 1.2 0.00083 | 51.1 0.3 | 7492.48 0.31 | 15.50 0.00 | 0.9904 0.0023 | 1 | 1 | 1 | 1 | 1.1 |
| OB160008I | 1.6 0.17 | 14.3 1.7 | 7410.15 3.16 | 17.42 0.00 | 0.9791 0.0281 | 1 | 1 | 1 | 1 | 1.0 |
| OB160009I | 9.7 0.039 | 41.7 0.2 | 7439.32 0.03 | 18.24 0.00 | 0.6302 0.0014 | 2 | 1 | 0 | 3 | 1.0 |
| OB160010I | 6.8 0.053 | 36.7 0.3 | 7438.94 0.07 | 18.53 0.00 | 0.5098 0.0023 | 1 | 3 | 0 | 2 | 1.0 |
| OB160011I | ||||||||||
| OB160012I | 6.9 0.034 | 38.3 0.1 | 7423.36 0.04 | 15.85 0.00 | 0.8201 0.0008 | 2 | 2 | 0 | 2 | 1.0 |
| OB160013I | 6.2 0.12 | 5.4 0.1 | 7425.61 0.04 | 19.27 0.00 | 1.0000 0.0108 | 1 | 1 | 1 | 1 | 1.0 |
| OB160014I | 3.8 1.0 | 27.4 0.7 | 7409.01 1.25 | 17.31 0.00 | 0.9723 0.0086 | 1 | 1 | 0 | 1 | 1.0 |
| OB160015I | ||||||||||
| OB160016I | 1.1 0.0051 | 60.7 1.0 | 7379.30 1.10 | 16.57 0.00 | 0.9786 0.0099 | 1 | 1 | 1 | 1 | 1.0 |
| OB160017I | 17. 0.038 | 59.4 0.1 | 7435.84 0.01 | 17.55 0.00 | 0.6449 0.0007 | 1 | 3 | 0 | 1 | 1.1 |
| OB160018I | 1.4 0.0032 | 44.2 0.5 | 7486.98 0.29 | 17.27 0.00 | 0.9900 0.0040 | 1 | 1 | 0 | 0 | 1.1 |
| OB160019I | 1.5 0.0083 | 15.4 0.3 | 7437.58 0.16 | 16.63 0.00 | 0.9768 0.0083 | 1 | 2 | 0 | 3 | 1.0 |
| OB160020I | 1.6 0.025 | 14.7 0.5 | 7426.34 -NaN | 18.67 0.00 | 1.0000 0.0228 | 1 | 1 | 0 | 1 | 1.0 |
| OB160021I | ||||||||||
| OB160022I | ||||||||||
| OB160023I | 1.4 0.0018 | 82.6 1.0 | 7512.12 0.79 | 14.29 0.00 | 0.9693 0.0025 | 2 | 3 | 0 | 0 | 1.3 |
| OB160024I | 2.9 0.040 | 20.9 0.8 | 7427.86 0.31 | 18.89 0.00 | 1.0000 0.0000 | 1 | 1 | 0 | 1 | 1.0 |
| OB160025I | 6.4 -NaN | 27.9 -NaN | 7377.89 0.62 | 16.01 0.00 | 1.0000 0.0179 | 1 | 1 | 1 | 1 | 1.0 |
| OB160026I | 2.3 0.029 | 32.4 1.2 | 7431.76 0.52 | 18.09 0.00 | 0.5897 0.0071 | 1 | 1 | 0 | 1 | 1.0 |
| OB160027I | 1.6 0.015 | 59.3 3.6 | 7426.30 3.19 | 17.04 0.00 | 0.7035 0.0052 | 1 | 1 | 0 | 1 | 1.1 |
| OB160028I | 1.4 0.18 | 9.6 1.2 | 7414.55 3.24 | 15.27 0.00 | 1.0000 0.0000 | 1 | 1 | 1 | 1 | 1.0 |
| OB160029I | 1.6 0.0076 | 19.8 0.3 | 7422.94 0.32 | 14.96 0.00 | 1.0000 0.0000 | 2 | 2 | 0 | 3 | 1.0 |
| OB160030I | 1.3 0.0077 | 14.0 0.4 | 7442.07 0.31 | 17.18 0.00 | 0.9999 0.0119 | 1 | 1 | 1 | 1 | 1.0 |
| OB160031I | 10. -NaN | 11.8 0.1 | 7420.16 0.12 | 19.30 0.00 | 1.0000 0.0000 | 1 | 12 | 1 | 5 | 1.0 |
| OB160032I | 9.8 0.048 | 25.1 0.1 | 7436.82 0.01 | 17.70 0.00 | 0.9988 0.0021 | 1 | 1 | 0 | 1 | 1.0 |
| OB160033I | 2.3 1.4 | 19.2 1.8 | 7387.01 4.14 | 16.01 0.00 | 0.9804 0.0395 | 1 | 1 | 1 | 1 | 1.0 |
| OB160034I | 1.3 0.015 | 178.0 9.4 | 7549.77 12.83 | 17.78 0.00 | 0.9787 0.0109 | 1 | 2 | 0 | 0 | 1.3 |
| OB160035I | 3.0 0.39 | 19.4 1.2 | 7410.62 1.49 | 17.68 0.00 | 1.0000 0.0000 | 1 | 1 | 0 | 0 | 1.0 |
| OB160036I | 1.1 0.0094 | 35.8 4.0 | 7405.94 6.30 | 16.31 0.00 | 0.9778 0.0244 | 1 | 1 | 1 | 1 | 1.0 |
| OB160037I | ||||||||||
| OB160038I | ||||||||||
| OB160039I | 1.4 0.0083 | 13.5 0.4 | 7427.45 0.36 | 17.27 0.00 | 1.0000 0.0096 | 1 | 1 | 0 | 0 | 1.0 |
| OB160040I | 1.1 0.0035 | 13.9 0.5 | 7441.50 0.36 | 16.25 0.00 | 0.9775 0.0127 | 1 | 1 | 1 | 1 | 1.0 |
| OB160041I | ||||||||||
| OB160042I | 14. 0.18 | 30.9 0.4 | 7434.96 0.04 | 19.90 0.01 | 1.0000 0.0046 | 1 | 1 | 0 | 1 | 1.0 |
| OB160043I | 1.1 0.0041 | 14.0 0.5 | 7441.29 0.41 | 16.08 0.00 | 0.9796 0.0150 | 1 | 1 | 1 | 1 | 1.0 |
| OB160044I | 2.2 0.092 | 6.3 0.7 | 7428.44 0.37 | 19.77 0.01 | 1.0000 0.0405 | 1 | 1 | 0 | 1 | 1.0 |
| OB160045I | ||||||||||
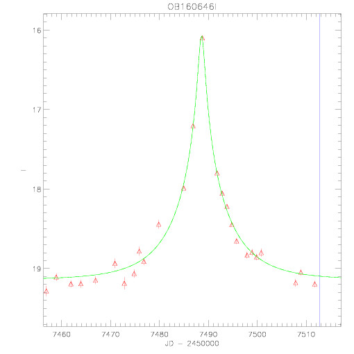
| OB160046I | 2.0 0.049 | 24.0 1.0 | 7421.80 1.02 | 18.46 0.00 | 0.9778 0.0157 | 1 | 1 | 0 | 1 | 1.0 |
| OB160047I | 3.8 0.068 | 13.6 0.4 | 7424.49 0.22 | 18.42 0.00 | 0.9781 0.0096 | 1 | 2 | 0 | 2 | 1.0 |
| OB160048I | 5.6 0.0086 | 22.8 0.0 | 7445.28 0.01 | 15.93 0.00 | 0.7362 0.0006 | 1 | 4 | 0 | 2 | 1.0 |
| OB160049I | 1.1 0.0097 | 2.8 0.3 | 7427.10 0.24 | 16.55 0.00 | 0.9792 0.0349 | 1 | 1 | 1 | 1 | 1.0 |
| OB160050I | 1.7 0.17 | 24.1 2.2 | 7414.34 3.94 | 18.45 0.00 | 0.9819 0.0259 | 1 | 2 | 0 | 1 | 1.0 |
| OB160051I | ||||||||||
| OB160052I | 2.5 0.034 | 45.2 1.8 | 7427.54 1.12 | 18.79 0.00 | 1.0000 0.0000 | 1 | 1 | 0 | 1 | 1.0 |
| OB160053I | ||||||||||
| OB160054I | 1.7 0.016 | 23.8 0.7 | 7446.51 0.37 | 17.93 0.00 | 1.0000 0.0105 | 1 | 1 | 0 | 2 | 1.0 |
| OB160055I | 1.1 0.015 | 31.0 4.5 | 7410.81 7.92 | 16.13 0.00 | 0.9785 0.0277 | 1 | 1 | 1 | 1 | 1.0 |
| OB160056I | 1.9 0.025 | 20.9 0.7 | 7439.16 0.29 | 17.96 0.00 | 0.8249 0.0114 | 1 | 1 | 0 | 2 | 1.0 |
| OB160057I | 2.4 0.096 | 13.0 1.7 | 7427.52 0.95 | 19.32 0.01 | 1.0000 0.0266 | 1 | 1 | 0 | 0 | 1.0 |
| OB160058I | 6.9 0.024 | 19.0 0.1 | 7431.09 0.01 | 16.86 0.00 | 0.9993 0.0017 | 1 | 3 | 0 | 1 | 1.0 |
| OB160059I | 1.8 0.0072 | 58.1 1.0 | 7451.60 0.42 | 17.61 0.00 | 1.0000 0.0043 | 1 | 1 | 0 | 2 | 1.1 |
| OB160060I | 2.1 0.022 | 16.3 0.4 | 7435.70 0.18 | 18.54 0.00 | 1.0000 0.0090 | 1 | 1 | 0 | 1 | 1.0 |
| OB160061I | 1.4 0.0018 | 22.1 0.1 | 7460.40 0.08 | 16.18 0.00 | 0.9906 0.0025 | 1 | 1 | 0 | 1 | 1.0 |
| OB160062I | 12. 1.1 | 17.6 1.0 | 7428.11 0.20 | 19.04 0.00 | 0.1676 0.0051 | 1 | 2 | 0 | 1 | 1.0 |
| OB160063I | 2.9 0.0019 | 41.7 0.0 | 7467.85 0.01 | 13.15 0.00 | 1.0000 0.0003 | 3 | 4 | 0 | 1 | 1.1 |
| OB160064I | 3.1e+03 -NaN | 23.5 0.0 | 7454.35 0.00 | 18.17 0.00 | 0.8809 0.0009 | 5 | 34 | 2 | 1 | 1.0 |
| OB160065I | 1.4 0.024 | 9.1 0.9 | 7432.76 0.49 | 18.02 0.00 | 0.7681 0.0258 | 1 | 4 | 0 | 0 | 1.0 |
| OB160066I | ||||||||||
| OB160067I | 1.1 0.0059 | 56.8 6.3 | 7439.85 6.34 | 17.49 0.00 | 0.9788 0.0257 | 1 | 1 | 1 | 1 | 1.0 |
| OB160068I | 3.4 0.13 | 36.7 3.3 | 7428.86 1.31 | 20.42 0.01 | 1.0000 0.0000 | 1 | 1 | 0 | 0 | 1.0 |
| OB160069I | 1.6 0.0057 | 78.0 0.9 | 7534.19 0.93 | 16.91 0.00 | 0.9953 0.0023 | 1 | 2 | 0 | 1 | 1.6 |
| OB160070I | 1.5 0.0091 | 9.3 0.2 | 7434.98 0.11 | 17.36 0.00 | 0.9836 0.0088 | 1 | 1 | 0 | 1 | 1.0 |
| OB160071I | 2.0 0.011 | 8.0 0.1 | 7441.69 0.05 | 17.61 0.00 | 0.9796 0.0058 | 1 | 2 | 0 | 1 | 1.0 |
| OB160072I | 1.4 0.0049 | 5.7 0.1 | 7428.10 0.07 | 15.34 0.00 | 0.9783 0.0070 | 1 | 1 | 1 | 1 | 1.0 |
| OB160073I | 8.9 2.4 | 81.7 2.3 | 7408.78 1.58 | 19.30 0.00 | 0.4688 0.0068 | 1 | 1 | 0 | 1 | 1.1 |
| OB160074I | 3.0 0.025 | 24.8 0.4 | 7439.56 0.14 | 19.09 0.00 | 0.9909 0.0062 | 1 | 1 | 0 | 1 | 1.0 |
| OB160075I | 2.9 0.050 | 100.7 1.9 | 7493.50 0.54 | 18.24 0.00 | 0.9928 0.0075 | 1 | 1 | 0 | 0 | 2.2 |
| OB160076I | 1.5e+03 -NaN | 13.1 0.0 | 7445.59 0.00 | 18.45 0.00 | 0.9812 0.0013 | 2 | 15 | 1 | 2 | 1.0 |
| OB160077I | 1.6e+03 -NaN | 20.3 0.0 | 7455.27 0.00 | 17.44 0.00 | 0.9412 0.0012 | 6 | 46 | 4 | 1 | 1.0 |
| OB160078I | 1.6 0.022 | 111.4 2.7 | 7413.99 2.31 | 18.63 0.00 | 0.9811 0.0126 | 1 | 1 | 0 | 0 | 1.2 |
| OB160079I | 1.6 0.0015 | 63.0 0.3 | 7480.24 0.12 | 15.96 0.00 | 0.9998 0.0011 | 1 | 2 | 0 | 3 | 1.2 |
| OB160080I | 13. 11. | 18.4 1.3 | 7424.99 0.59 | 19.44 0.00 | 1.0000 0.0000 | 1 | 3 | 0 | 1 | 1.0 |
| OB160081I | 1.5 0.015 | 58.1 1.5 | 7423.86 1.82 | 17.75 0.00 | 0.9857 0.0095 | 1 | 1 | 0 | 2 | 1.1 |
| OB160082I | 1.7 0.0057 | 71.7 0.8 | 7541.19 0.75 | 16.08 0.00 | 1.0000 0.0015 | 1 | 2 | 0 | 2 | 1.7 |
| OB160083I | 1.3 0.0048 | 57.1 1.6 | 7476.88 0.69 | 17.47 0.00 | 0.9848 0.0071 | 1 | 1 | 0 | 1 | 1.1 |
| OB160084I | 29. 0.61 | 15.0 0.1 | 7440.42 0.01 | 18.18 0.00 | 0.7240 0.0023 | 1 | 2 | 0 | 1 | 1.0 |
| OB160085I | 3.5 0.0057 | 35.7 0.1 | 7475.52 0.02 | 15.64 0.00 | 0.8225 0.0008 | 1 | 2 | 0 | 1 | 1.1 |
| OB160086I | ||||||||||
| OB160087I | 3.2 0.011 | 33.1 0.1 | 7476.08 0.07 | 15.58 0.00 | 0.9938 0.0018 | 1 | 1 | 0 | 0 | 1.1 |
| OB160088I | 6.0 2.0 | 69.7 5.5 | 7416.85 4.07 | 19.83 0.01 | 1.0000 0.0160 | 1 | 1 | 0 | 1 | 1.1 |
| OB160089I | ||||||||||
| OB160090I | 1.1 0.0029 | 5.1 0.2 | 7434.15 0.19 | 14.48 0.00 | 0.9779 0.0136 | 1 | 1 | 1 | 1 | 1.0 |
| OB160091I | 1.6 0.0080 | 40.7 0.5 | 7460.68 0.30 | 17.42 0.00 | 0.9931 0.0063 | 1 | 1 | 0 | 0 | 1.1 |
| OB160092I | 1.2 0.0072 | 21.7 1.6 | 7440.12 1.07 | 17.05 0.00 | 0.9809 0.0214 | 1 | 1 | 1 | 1 | 1.0 |
| OB160093I | 1.1 0.0020 | 23.2 2.1 | 7439.20 1.26 | 15.37 0.00 | 0.9782 0.0146 | 1 | 1 | 1 | 1 | 1.0 |
| OB160094I | 18. 0.076 | 16.4 0.1 | 7448.07 0.00 | 18.04 0.00 | 1.0000 0.0015 | 1 | 1 | 0 | 1 | 1.0 |
| OB160095I | 2.7 0.046 | 58.7 2.0 | 7460.18 0.76 | 19.59 0.01 | 0.9975 0.0122 | 1 | 4 | 1 | 0 | 1.2 |
| OB160096I | 1.0e+03 -NaN | 10.8 0.0 | 7456.40 0.00 | 18.36 0.00 | 1.0000 0.0019 | 7 | 100 | 1 | 19 | 1.0 |
| OB160097I | 2.3 0.91 | 10.3 2.0 | 7424.70 2.86 | 18.53 0.00 | 1.0000 0.0000 | 1 | 1 | 1 | 1 | 1.0 |
| OB160098I | 4.4 0.24 | 10.0 1.9 | 7431.30 0.47 | 20.41 0.01 | 1.0000 0.0000 | 1 | 1 | 1 | 1 | 1.0 |
| OB160099I | 3.0 0.11 | 21.9 2.0 | 7430.95 1.13 | 19.22 0.01 | 1.0000 0.0000 | 1 | 1 | 0 | 1 | 1.0 |
| OB160100I | 3.1 0.082 | 26.1 1.7 | 7434.61 0.66 | 19.97 0.00 | 1.0000 0.0188 | 1 | 1 | 0 | 1 | 1.0 |
| OB160101I | ||||||||||
| OB160102I | 1.4 0.067 | 66.5 3.8 | 7379.68 3.82 | 18.01 0.00 | 1.0000 0.0272 | 1 | 1 | 1 | 1 | 1.0 |
| OB160103I | 6.4 0.24 | 14.8 0.6 | 7436.81 0.15 | 19.95 0.01 | 0.9222 0.0196 | 1 | 1 | 0 | 0 | 1.0 |
| OB160104I | 9.8 0.063 | 40.5 0.3 | 7461.98 0.04 | 19.18 0.00 | 1.0000 0.0025 | 1 | 1 | 0 | 0 | 1.1 |
| OB160105I | 1.2 0.0056 | 7.1 0.2 | 7442.07 0.12 | 16.84 0.00 | 0.9713 0.0108 | 1 | 1 | 1 | 1 | 1.0 |
| OB160106I | 1.8 0.0013 | 40.3 0.1 | 7505.83 0.03 | 15.65 0.00 | 0.9944 0.0008 | 1 | 2 | 0 | 1 | 1.4 |
| OB160107I | 1.4 0.023 | 9.9 1.3 | 7433.88 1.13 | 18.14 0.00 | 1.0000 0.0000 | 1 | 1 | 1 | 1 | 1.0 |
| OB160108I | 2.0 0.0041 | 15.1 0.1 | 7433.88 0.09 | 15.24 0.00 | 1.0000 0.0000 | 2 | 3 | 0 | 5 | 1.0 |
| OB160109I | 1.7 0.075 | 21.8 2.2 | 7427.19 2.67 | 17.75 0.00 | 1.0000 0.0143 | 1 | 4 | 0 | 1 | 1.0 |
| OB160110I | 5.1 3.4 | 29.3 0.4 | 7389.55 0.45 | 14.19 0.00 | 0.9795 0.0113 | 1 | 1 | 1 | 1 | 1.0 |
| OB160111I | 2.1 0.12 | 68.1 1.5 | 7378.45 0.90 | 17.44 0.00 | 1.0000 0.0111 | 2 | 2 | 0 | 2 | 1.0 |
| OB160112I | 5.4 0.11 | 17.9 0.6 | 7434.07 0.13 | 18.96 0.00 | 0.7251 0.0093 | 2 | 1 | 0 | 1 | 1.0 |
| OB160113I | 6.9 0.084 | 32.6 0.5 | 7445.39 0.09 | 18.75 0.00 | 0.7377 0.0052 | 1 | 1 | 0 | 0 | 1.0 |
| OB160114I | ||||||||||
| OB160115I | 1.7 0.025 | 28.1 2.0 | 7431.29 1.81 | 18.12 0.00 | 1.0000 0.0000 | 1 | 2 | 0 | 0 | 1.0 |
| OB160116I | 1.3 0.0046 | 122.1 4.3 | 7474.79 3.89 | 17.54 0.00 | 1.0000 0.0082 | 1 | 1 | 0 | 3 | 1.3 |
| OB160117I | 3.0 0.99 | 74.7 6.7 | 7398.18 6.55 | 19.97 0.01 | 1.0000 0.0375 | 1 | 1 | 0 | 1 | 1.1 |
| OB160118I | 1.4 0.0052 | 38.5 0.6 | 7425.17 0.79 | 14.99 0.00 | 0.9986 0.0029 | 2 | 3 | 0 | 0 | 1.0 |
| OB160119I | 2.2 0.052 | 30.4 1.6 | 7446.68 0.73 | 19.45 0.00 | 1.0000 0.0202 | 1 | 1 | 0 | 1 | 1.0 |
| OB160120I | 3.7 0.18 | 12.1 0.5 | 7439.32 0.20 | 19.85 0.01 | 1.0000 0.0237 | 1 | 1 | 0 | 1 | 1.0 |
| OB160121I | 1.5 0.16 | 38.8 2.1 | 7382.29 2.78 | 17.23 0.00 | 0.9999 0.0248 | 1 | 1 | 1 | 1 | 1.0 |
| OB160122I | 1.3 0.0095 | 40.9 1.8 | 7469.07 1.09 | 17.88 0.00 | 0.9990 0.0134 | 1 | 1 | 0 | 1 | 1.1 |
| OB160123I | 1.3 0.0010 | 24.8 0.1 | 7469.89 0.09 | 15.63 0.00 | 0.9910 0.0019 | 1 | 1 | 1 | 1 | 1.0 |
| OB160124I | 16. 0.23 | 14.0 0.2 | 7438.92 0.02 | 18.80 0.00 | 0.3062 0.0023 | 1 | 1 | 0 | 2 | 1.0 |
| OB160125I | 1.7 0.00081 | 57.1 0.2 | 7524.93 0.11 | 16.08 0.00 | 1.0000 0.0005 | 1 | 2 | 0 | 3 | 1.6 |
| OB160126I | 1.3 0.0011 | 30.6 0.2 | 7471.33 0.11 | 15.87 0.00 | 0.9712 0.0021 | 1 | 1 | 1 | 1 | 1.0 |
| OB160127I | 3.7 0.75 | 69.4 5.5 | 7414.29 5.05 | 19.99 0.01 | 1.0000 0.0182 | 1 | 1 | 0 | 1 | 1.1 |
| OB160128I | 8.4 0.10 | 14.4 0.2 | 7445.89 0.04 | 19.19 0.00 | 0.9971 0.0060 | 1 | 1 | 0 | 0 | 1.0 |
| OB160129I | 2.3 0.065 | 28.2 1.5 | 7445.24 0.69 | 19.71 0.01 | 1.0000 0.0219 | 1 | 2 | 0 | 0 | 1.0 |
| OB160130I | ||||||||||
| OB160131I | 1.4 0.0036 | 21.4 0.3 | 7460.37 0.28 | 16.40 0.00 | 0.9998 0.0052 | 2 | 2 | 0 | 1 | 1.0 |
| OB160132I | ||||||||||
| OB160133I | 10. 0.018 | 35.1 0.0 | 7441.60 0.01 | 13.95 0.00 | 0.7115 0.0005 | 2 | 5 | 0 | 4 | 1.0 |
| OB160134I | ||||||||||
| OB160135I | 3.8 0.019 | 10.2 0.1 | 7440.25 0.03 | 18.23 0.00 | 1.0000 0.0031 | 1 | 4 | 0 | 1 | 1.0 |
| OB160136I | 1.4 0.0059 | 40.4 0.6 | 7426.53 0.83 | 14.80 0.00 | 0.9454 0.0043 | 3 | 4 | 0 | 2 | 1.0 |
| OB160137I | 2.7 0.072 | 2.5 0.1 | 7434.87 0.08 | 17.23 0.00 | 0.4249 0.0112 | 1 | 1 | 1 | 1 | 1.0 |
| OB160138I | 1.2 0.014 | 49.7 1.8 | 7422.30 3.08 | 17.71 0.00 | 0.9845 0.0166 | 1 | 1 | 1 | 1 | 1.0 |
| OB160139I | 2.6 0.41 | 35.5 8.7 | 7420.44 5.94 | 19.61 0.00 | 1.0000 0.0000 | 1 | 1 | 0 | 1 | 1.0 |
| OB160140I | 1.8 0.23 | 43.3 1.3 | 7380.36 1.23 | 18.04 0.00 | 0.9772 0.0257 | 1 | 1 | 1 | 1 | 1.0 |
| OB160141I | 2.6 0.017 | 120.7 3.2 | 7502.30 0.94 | 19.10 0.00 | 0.9944 0.0057 | 1 | 1 | 0 | 1 | 2.2 |
| OB160142I | 2.2 0.064 | 7.2 0.3 | 7436.34 0.15 | 18.26 0.00 | 1.0000 0.0188 | 1 | 2 | 0 | 0 | 1.0 |
| OB160143I | ||||||||||
| OB160144I | 7.0 0.14 | 32.9 0.8 | 7441.44 0.14 | 20.19 0.01 | 1.0000 0.0086 | 1 | 1 | 0 | 1 | 1.0 |
| OB160145I | 1.1 0.0022 | 16.6 0.4 | 7449.91 0.32 | 16.30 0.00 | 0.9771 0.0077 | 1 | 1 | 1 | 1 | 1.0 |
| OB160146I | 1.6 0.033 | 3.4 0.2 | 7439.73 0.11 | 18.32 0.00 | 0.9658 0.0278 | 1 | 1 | 0 | 2 | 1.0 |
| OB160147I | 7.8 0.17 | 4.9 0.1 | 7440.33 0.01 | 19.39 0.00 | 0.9822 0.0086 | 1 | 1 | 0 | 0 | 1.0 |
| OB160148I | 1.3 0.0082 | 76.2 3.7 | 7442.28 3.35 | 18.95 0.00 | 1.0000 0.0125 | 1 | 1 | 0 | 1 | 1.1 |
| OB160149I | 2.0 0.059 | 10.7 0.7 | 7438.01 0.33 | 19.06 0.00 | 1.0000 0.0257 | 1 | 1 | 0 | 0 | 1.0 |
| OB160150I | 23. 1.8 | 1.9 0.0 | 7437.90 0.02 | 17.46 0.00 | 1.0000 0.0076 | 1 | 1 | 1 | 1 | 1.0 |
| OB160151I | 9.6 3.0 | 3.6 0.1 | 7434.91 0.06 | 16.22 0.00 | 0.9801 0.0044 | 1 | 1 | 1 | 1 | 1.0 |
| OB160152I | 26. 0.11 | 33.4 0.1 | 7461.16 0.01 | 18.81 0.00 | 0.8664 0.0017 | 1 | 1 | 0 | 0 | 1.0 |
| OB160153I | 5.1 0.087 | 9.1 0.2 | 7441.43 0.05 | 18.32 0.00 | 0.7420 0.0071 | 1 | 1 | 0 | 0 | 1.0 |
| OB160154I | 1.2 0.039 | 11.2 4.6 | 7433.65 6.70 | 17.63 0.00 | 1.0000 0.0000 | 1 | 1 | 1 | 1 | 1.0 |
| OB160155I | 6.3 0.40 | 24.4 1.1 | 7434.14 0.49 | 19.38 0.00 | 1.0000 0.0100 | 1 | 2 | 0 | 0 | 1.0 |
| OB160156I | 52. 0.36 | 259.2 1.4 | 7492.23 0.05 | 18.81 0.00 | 0.4124 0.0009 | 11 | 42 | 8 | 25 | 6.0 |
| OB160157I | 1.7 0.093 | 11.5 1.6 | 7434.03 1.88 | 18.50 0.00 | 1.0000 0.0251 | 1 | 2 | 0 | 1 | 1.0 |
| OB160158I | ||||||||||
| OB160159I | 1.7 0.048 | 19.6 2.1 | 7437.06 1.91 | 19.08 0.00 | 1.0000 0.0000 | 1 | 1 | 0 | 0 | 1.0 |
| OB160160I | 3.5 0.012 | 9.2 0.0 | 7448.83 0.01 | 15.75 0.00 | 0.6313 0.0015 | 1 | 5 | 0 | 4 | 1.0 |
| OB160161I | ||||||||||
| OB160162I | 1.1 0.0044 | 6.2 0.5 | 7441.60 0.41 | 16.69 0.00 | 0.9783 0.0252 | 1 | 1 | 1 | 1 | 1.0 |
| OB160163I | ||||||||||
| OB160164I | 25. 0.57 | 19.3 0.5 | 7441.76 0.04 | 19.43 0.00 | 0.3944 0.0046 | 2 | 2 | 0 | 0 | 1.0 |
| OB160165I | 2.1 0.038 | 50.1 2.1 | 7433.80 1.64 | 18.51 0.00 | 1.0000 0.0000 | 1 | 1 | 0 | 0 | 1.1 |
| OB160166I | 20. 1.0 | 12.7 0.6 | 7438.37 0.03 | 20.25 0.01 | 0.6129 0.0108 | 1 | 1 | 0 | 1 | 1.0 |
| OB160167I | 1.1 0.0041 | 3.3 0.7 | 7438.35 0.29 | 12.65 0.00 | 0.9800 0.0259 | 1 | 1 | 1 | 1 | 1.0 |
| OB160168I | ||||||||||
| OB160169I | 1.2 0.0080 | 44.0 1.4 | 7419.38 2.05 | 16.25 0.00 | 0.9788 0.0101 | 1 | 1 | 1 | 1 | 1.0 |
| OB160170I | 1.1 0.0044 | 102.1 12.2 | 7504.15 12.08 | 17.58 0.00 | 0.9997 0.0171 | 1 | 1 | 1 | 1 | 1.1 |
| OB160171I | 1.3 0.030 | 3.8 1.0 | 7436.81 1.15 | 17.74 0.00 | 0.9767 0.0485 | 1 | 1 | 1 | 1 | 1.0 |
| OB160172I | 1.2 0.0024 | 27.3 0.6 | 7469.37 0.44 | 16.10 0.00 | 0.9808 0.0077 | 1 | 1 | 1 | 1 | 1.0 |
| OB160173I | 4.3 0.015 | 10.0 0.0 | 7442.76 0.01 | 15.60 0.00 | 0.9904 0.0019 | 2 | 2 | 0 | 0 | 1.0 |
| OB160174I | 1.7 0.40 | 22.2 2.5 | 7419.22 5.60 | 16.82 0.00 | 1.0000 0.0000 | 1 | 1 | 1 | 1 | 1.0 |
| OB160175I | 3.3 0.069 | 35.7 2.4 | 7438.89 1.03 | 19.73 0.01 | 1.0000 0.0000 | 1 | 1 | 0 | 1 | 1.0 |
| OB160176I | 2.4 0.065 | 4.5 0.2 | 7443.09 0.08 | 19.05 0.00 | 0.9792 0.0205 | 1 | 2 | 0 | 1 | 1.0 |
| OB160177I | 62. 24. | 8.0 0.0 | 7443.83 0.02 | 18.07 0.00 | 1.0000 0.0058 | 2 | 16 | 0 | 5 | 1.0 |
| OB160178I | 1.7 0.040 | 7.2 0.5 | 7440.45 0.30 | 19.16 0.00 | 0.9830 0.0280 | 1 | 1 | 0 | 1 | 1.0 |
| OB160179I | ||||||||||
| OB160180I | 1.6 0.0077 | 40.4 0.6 | 7465.90 0.37 | 18.53 0.00 | 0.9902 0.0056 | 1 | 1 | 0 | 1 | 1.1 |
| OB160181I | 1.4 0.018 | 15.5 0.9 | 7438.09 0.64 | 18.48 0.00 | 0.9767 0.0224 | 1 | 1 | 0 | 1 | 1.0 |
| OB160182I | 1.2 0.0073 | 8.7 0.6 | 7441.54 0.53 | 17.51 0.00 | 0.9785 0.0242 | 1 | 1 | 1 | 1 | 1.0 |
| OB160183I | 1.3 0.014 | 14.8 0.9 | 7441.39 0.73 | 18.50 0.00 | 0.9798 0.0254 | 1 | 1 | 1 | 1 | 1.0 |
| OB160184I | ||||||||||
| OB160185I | 7.4 0.094 | 5.2 0.1 | 7444.83 0.02 | 18.96 0.00 | 0.9900 0.0069 | 1 | 2 | 0 | 2 | 1.0 |
| OB160186I | 2.7 0.073 | 41.6 3.4 | 7451.98 1.11 | 20.35 0.01 | 1.0000 0.0203 | 1 | 1 | 0 | 1 | 1.1 |
| OB160187I | 3.7 0.16 | 4.6 0.3 | 7440.96 0.10 | 20.30 0.00 | 1.0000 0.0268 | 1 | 1 | 0 | 0 | 1.0 |
| OB160188I | 7.3 0.14 | 24.2 0.4 | 7449.79 0.07 | 19.28 0.00 | 0.3706 0.0032 | 1 | 1 | 0 | 0 | 1.0 |
| OB160189I | 1.3 0.027 | 25.8 5.0 | 7438.38 2.82 | 18.80 0.00 | 1.0000 0.0394 | 1 | 2 | 0 | 0 | 1.0 |
| OB160190I | 1.8 0.0080 | 85.6 1.8 | 7514.85 1.07 | 17.54 0.00 | 0.9826 0.0048 | 1 | 1 | 0 | 1 | 1.7 |
| OB160191I | 1.1 0.0015 | 16.2 0.3 | 7462.02 0.25 | 16.11 0.00 | 0.9784 0.0071 | 1 | 1 | 1 | 1 | 1.0 |
| OB160192I | 6.4 0.24 | 20.2 0.7 | 7451.44 0.13 | 18.47 0.00 | 0.2542 0.0046 | 1 | 1 | 0 | 1 | 1.0 |
| OB160193I | 19. 0.19 | 45.4 0.2 | 7483.13 0.02 | 18.37 0.00 | 1.0000 0.0019 | 1 | 2 | 0 | 3 | 1.3 |
| OB160194I | 11. 0.25 | 10.3 0.1 | 7451.66 0.01 | 17.20 0.00 | 0.9797 0.0033 | 2 | 5 | 0 | 4 | 1.0 |
| OB160195I | 1.1 0.0047 | 16.3 0.7 | 7459.62 0.64 | 16.55 0.00 | 0.9798 0.0185 | 1 | 1 | 1 | 1 | 1.0 |
| OB160196I | 1.7 0.014 | 84.6 3.4 | 7513.11 2.04 | 18.57 0.00 | 0.9850 0.0093 | 1 | 1 | 0 | 0 | 1.6 |
| OB160197I | 1.1 0.0012 | 13.7 0.8 | 7450.41 0.45 | 15.01 0.00 | 0.9788 0.0094 | 1 | 1 | 1 | 1 | 1.0 |
| OB160198I | ||||||||||
| OB160199I | 3.1 0.098 | 9.9 0.5 | 7444.91 0.20 | 19.76 0.00 | 1.0000 0.0215 | 2 | 2 | 0 | 1 | 1.0 |
| OB160200I | 9.0 0.29 | 42.2 1.6 | 7446.38 0.06 | 19.98 0.04 | 1.0000 0.0000 | 1 | 1 | 1 | 1 | 1.1 |
| OB160201I | 6.6 0.36 | 7.6 0.6 | 7438.73 0.04 | 20.12 0.06 | 1.0000 0.0000 | 1 | 1 | 1 | 2 | 1.0 |
| OB160202I | ||||||||||
| OB160203I | 5.1 0.058 | 0.9 0.0 | 7445.96 0.00 | 17.09 0.00 | 0.9814 0.0031 | 1 | 1 | 1 | 1 | 1.0 |
| OB160204I | 3.2 0.040 | 5.9 0.1 | 7448.37 0.04 | 18.92 0.00 | 1.0000 0.0081 | 1 | 1 | 0 | 2 | 1.0 |
| OB160205I | 1.5 0.022 | 50.6 4.4 | 7447.98 3.62 | 18.85 0.00 | 1.0000 0.0199 | 1 | 1 | 0 | 0 | 1.1 |
| OB160206I | 4.4 0.020 | 18.6 0.1 | 7453.61 0.04 | 17.62 0.00 | 1.0000 0.0027 | 1 | 2 | 0 | 2 | 1.0 |
| OB160207I | ||||||||||
| OB160208I | ||||||||||
| OB160209I | 2.1 0.043 | 5.0 0.3 | 7445.85 0.14 | 19.37 0.00 | 1.0000 0.0204 | 1 | 1 | 0 | 1 | 1.0 |
| OB160210I | 14. 0.12 | 15.5 0.1 | 7459.75 0.01 | 18.22 0.00 | 0.9001 0.0026 | 1 | 1 | 0 | 1 | 1.0 |
| OB160211I | 1.4 0.010 | 45.2 2.0 | 7468.39 1.04 | 18.29 0.00 | 0.9916 0.0126 | 1 | 1 | 0 | 0 | 1.1 |
| OB160212I | ||||||||||
| OB160213I | ||||||||||
| OB160214I | 3.3 0.076 | 27.6 1.2 | 7451.92 0.36 | 20.13 0.01 | 1.0000 0.0144 | 1 | 1 | 0 | 2 | 1.0 |
| OB160215I | 2.5 0.064 | 8.9 0.4 | 7447.21 0.22 | 20.05 0.00 | 0.9898 0.0216 | 1 | 1 | 0 | 1 | 1.0 |
| OB160216I | 5.6 0.016 | 12.1 0.0 | 7460.88 0.01 | 17.46 0.00 | 0.9906 0.0016 | 2 | 1 | 0 | 1 | 1.0 |
| OB160217I | 17. 1.0 | 13.1 0.7 | 7445.35 0.05 | 19.98 0.00 | 0.2093 0.0051 | 1 | 1 | 0 | 1 | 1.0 |
| OB160218I | 1.7 0.022 | 43.5 1.8 | 7443.51 1.56 | 19.46 0.00 | 0.9865 0.0143 | 1 | 1 | 0 | 1 | 1.0 |
| OB160219I | 2.1 0.0086 | 2.0 0.0 | 7448.64 0.01 | 15.79 0.00 | 0.9808 0.0034 | 1 | 2 | 0 | 2 | 1.0 |
| OB160220I | 2.0 0.036 | 8.4 0.3 | 7448.24 0.17 | 18.71 0.00 | 0.6671 0.0129 | 1 | 1 | 0 | 1 | 1.0 |
| OB160221I | ||||||||||
| OB160222I | 7.0 1.1 | 28.2 1.8 | 7434.03 0.99 | 19.41 0.00 | 1.0000 0.0158 | 2 | 3 | 0 | 2 | 1.0 |
| OB160223I | 1.8 0.0098 | 42.1 0.7 | 7474.03 0.32 | 17.65 0.00 | 0.9957 0.0056 | 1 | 1 | 0 | 2 | 1.1 |
| OB160224I | 2.1 0.28 | 50.4 6.6 | 7422.64 7.56 | 19.14 0.00 | 1.0000 0.0000 | 1 | 1 | 0 | 1 | 1.1 |
| OB160225I | 1.6 0.038 | 52.6 1.3 | 7414.46 2.09 | 17.02 0.00 | 0.9802 0.0112 | 1 | 3 | 0 | 3 | 1.0 |
| OB160226I | 3.9 0.30 | 58.7 3.1 | 7429.90 2.17 | 19.21 0.00 | 1.0000 0.0000 | 1 | 1 | 0 | 1 | 1.1 |
| OB160227I | 3.5 0.078 | 10.5 0.3 | 7449.34 0.08 | 19.35 0.00 | 0.7934 0.0101 | 1 | 1 | 0 | 1 | 1.0 |
| OB160228I | 1.8 0.11 | 2.8 0.3 | 7480.62 0.33 | 18.73 0.00 | 0.9760 0.0732 | 1 | 1 | 1 | 1 | 1.0 |
| OB160229I | 1.3 0.0067 | 41.8 2.0 | 7464.66 1.15 | 18.74 0.00 | 0.9992 0.0103 | 1 | 1 | 0 | 1 | 1.1 |
| OB160230I | 1.7 0.035 | 21.9 1.2 | 7452.28 0.67 | 18.94 0.00 | 0.9910 0.0242 | 1 | 1 | 0 | 1 | 1.0 |
| OB160231I | ||||||||||
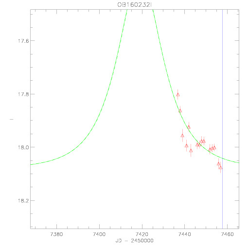
| OB160232I | 2.0 1.1 | 17.1 3.1 | 7419.04 6.19 | 18.08 0.00 | 1.0000 0.0403 | 1 | 1 | 1 | 1 | 1.0 |
| OB160233I | ||||||||||
| OB160234I | 1.1 0.0088 | 12.8 1.1 | 7444.27 0.87 | 17.49 0.00 | 0.9787 0.0349 | 1 | 1 | 1 | 1 | 1.0 |
| OB160235I | 2.3 0.0047 | 18.2 0.0 | 7478.42 0.03 | 15.17 0.00 | 1.0000 0.0013 | 1 | 1 | 0 | 0 | 1.0 |
| OB160236I | 1.7 0.0099 | 13.1 0.2 | 7456.39 0.13 | 18.10 0.00 | 0.9904 0.0073 | 1 | 1 | 0 | 1 | 1.0 |
| OB160237I | 1.2 0.0044 | 8.7 0.3 | 7456.21 0.26 | 17.16 0.00 | 0.9778 0.0154 | 1 | 1 | 1 | 1 | 1.0 |
| OB160238I | 1.6 0.013 | 27.3 0.5 | 7469.08 0.33 | 18.78 0.00 | 0.9858 0.0097 | 1 | 1 | 0 | 1 | 1.0 |
| OB160239I | 1.3 0.029 | 6.8 0.8 | 7443.29 0.59 | 18.99 0.00 | 1.0000 0.0425 | 1 | 1 | 1 | 1 | 1.0 |
| OB160240I | ||||||||||
| OB160241I | 36. 0.064 | 47.2 0.1 | 7491.57 0.00 | 19.26 0.00 | 1.0000 0.0004 | 3 | 9 | 1 | 1 | 1.4 |
| OB160242I | 1.3 0.013 | 16.3 0.8 | 7450.57 0.51 | 18.70 0.00 | 0.9771 0.0200 | 1 | 1 | 0 | 1 | 1.0 |
| OB160243I | 1.9 0.020 | 30.1 0.7 | 7455.93 0.53 | 19.49 0.00 | 1.0000 0.0111 | 1 | 4 | 0 | 1 | 1.0 |
| OB160244I | 40. 1.4 | 29.2 0.2 | 7469.08 0.01 | 18.96 0.00 | 0.9003 0.0028 | 1 | 1 | 0 | 0 | 1.0 |
| OB160245I | 10. 1.7 | 0.5 0.0 | 7453.02 0.01 | 19.03 0.00 | 0.9796 0.0122 | 1 | 1 | 1 | 1 | 1.0 |
| OB160246I | 1.9 0.036 | 30.6 2.3 | 7450.89 1.18 | 19.59 0.00 | 1.0000 0.0204 | 1 | 1 | 0 | 2 | 1.0 |
| OB160247I | 6.9 0.14 | 18.7 0.5 | 7454.96 0.09 | 19.83 0.00 | 0.7936 0.0093 | 1 | 1 | 0 | 0 | 1.0 |
| OB160248I | 3.1 0.029 | 16.8 0.3 | 7461.22 0.08 | 18.48 0.00 | 0.8283 0.0057 | 1 | 1 | 0 | 1 | 1.0 |
| OB160249I | 1.1 0.0035 | 28.2 1.7 | 7456.55 1.58 | 16.27 0.00 | 0.9772 0.0160 | 1 | 1 | 1 | 1 | 1.0 |
| OB160250I | 5.2 0.27 | 34.0 2.5 | 7443.39 0.53 | 20.03 0.01 | 0.6913 0.0207 | 1 | 1 | 0 | 2 | 1.0 |
| OB160251I | 6.3 0.034 | 24.4 0.1 | 7451.36 0.03 | 17.73 0.00 | 0.9412 0.0029 | 1 | 1 | 0 | 1 | 1.0 |
| OB160252I | ||||||||||
| OB160253I | 1.1 0.0057 | 32.8 2.7 | 7445.82 3.50 | 17.01 0.00 | 0.9999 0.0180 | 1 | 1 | 1 | 1 | 1.0 |
| OB160254I | 1.4 0.015 | 219.1 17.8 | 7516.55 23.71 | 18.64 0.00 | 1.0000 0.0141 | 1 | 1 | 0 | 0 | 1.4 |
| OB160255I | 2.2 0.035 | 201.6 12.4 | 7486.94 8.24 | 20.06 0.01 | 1.0000 0.0146 | 1 | 4 | 1 | 12 | 2.0 |
| OB160256I | 1.2 -NaN | 6.7 -NaN | 7435.11 -NaN | 14.57 0.00 | 1.0000 0.0158 | 1 | 1 | 1 | 1 | 1.0 |
| OB160257I | 6.3 0.22 | 46.5 3.7 | 7440.84 0.78 | 20.53 0.01 | 1.0000 0.0000 | 1 | 2 | 0 | 0 | 1.1 |
| OB160258I | 1.4 0.052 | 30.4 3.6 | 7427.18 5.42 | 17.30 0.00 | 0.9773 0.0211 | 1 | 1 | 1 | 1 | 1.0 |
| OB160259I | 3.0 0.044 | 66.2 2.3 | 7449.91 0.89 | 19.38 0.00 | 0.9283 0.0111 | 1 | 1 | 0 | 0 | 1.2 |
| OB160260I | 3.8 0.012 | 12.9 0.0 | 7467.99 0.01 | 16.30 0.00 | 0.9737 0.0018 | 1 | 2 | 0 | 1 | 1.0 |
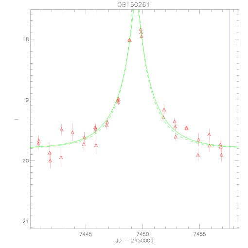
| OB160261I | 9.9 1.0 | 3.4 0.1 | 7449.41 0.01 | 19.80 0.00 | 0.9541 0.0156 | 1 | 1 | 0 | 1 | 1.0 |
| OB160262I | 5.3 0.020 | 56.5 0.2 | 7515.58 0.07 | 18.47 0.00 | 1.0000 0.0018 | 1 | 3 | 0 | 4 | 2.6 |
| OB160263I | 2.1 0.0092 | 17.3 0.2 | 7470.43 0.08 | 16.94 0.00 | 0.7778 0.0035 | 1 | 1 | 0 | 0 | 1.0 |
| OB160264I | 1.5 0.0083 | 111.5 2.5 | 7465.57 1.98 | 19.26 0.00 | 1.0000 0.0064 | 1 | 1 | 0 | 1 | 1.3 |
| OB160265I | 13. 0.076 | 8.7 0.1 | 7448.77 0.01 | 18.37 0.00 | 1.0000 0.0029 | 1 | 3 | 0 | 0 | 1.0 |
| OB160266I | ||||||||||
| OB160267I | 1.3 0.036 | 31.0 2.6 | 7425.48 4.90 | 16.85 0.00 | 1.0000 0.0000 | 1 | 1 | 1 | 1 | 1.0 |
| OB160268I | 1.1 0.0038 | 32.7 2.2 | 7455.16 1.66 | 16.23 0.00 | 0.9806 0.0151 | 1 | 1 | 1 | 1 | 1.0 |
| OB160269I | 1.4 0.018 | 28.7 3.4 | 7442.69 2.76 | 19.20 0.00 | 1.0000 0.0199 | 2 | 2 | 0 | 1 | 1.0 |
| OB160270I | 1.1 0.0040 | 75.1 5.6 | 7499.28 6.08 | 17.49 0.00 | 1.0000 0.0150 | 1 | 1 | 1 | 1 | 1.1 |
| OB160271I | 21. 3.0 | 17.3 0.8 | 7449.67 0.11 | 20.78 0.02 | 0.7022 0.0121 | 1 | 1 | 0 | 0 | 1.0 |
| OB160272I | 1.2 0.011 | 48.9 9.6 | 7459.94 5.98 | 18.78 0.00 | 1.0000 0.0285 | 1 | 1 | 1 | 1 | 1.1 |
| OB160273I | 1.1 0.0034 | 5.2 0.3 | 7446.48 0.33 | 16.66 0.00 | 0.9793 0.0218 | 1 | 1 | 1 | 1 | 1.0 |
| OB160274I | 6.1 0.035 | 39.8 0.4 | 7456.53 0.06 | 19.57 0.00 | 1.0000 0.0030 | 2 | 12 | 0 | 1 | 1.1 |
| OB160275I | 1.2 0.037 | 275.2 32.0 | 7686.59 78.41 | 17.41 0.00 | 0.9793 0.0149 | 1 | 1 | 1 | 1 | 1.1 |
| OB160276I | 3.2 0.17 | 11.5 0.8 | 7450.14 0.26 | 19.25 0.00 | 0.4627 0.0171 | 1 | 2 | 0 | 1 | 1.0 |
| OB160277I | 6.0 0.22 | 19.5 0.6 | 7444.79 0.13 | 18.71 0.00 | 0.3137 0.0052 | 1 | 1 | 0 | 2 | 1.0 |
| OB160278I | 1.4 0.012 | 39.1 2.2 | 7465.16 1.28 | 18.57 0.00 | 1.0000 0.0146 | 1 | 1 | 0 | 0 | 1.1 |
| OB160279I | 13. 0.15 | 36.8 0.4 | 7466.54 0.05 | 19.28 0.00 | 0.5910 0.0034 | 1 | 2 | 0 | 2 | 1.1 |
| OB160280I | 1.4 0.014 | 13.8 0.8 | 7454.17 0.53 | 18.24 0.00 | 0.9997 0.0188 | 1 | 1 | 0 | 0 | 1.0 |
| OB160281I | ||||||||||
| OB160282I | 4.0 0.015 | 18.8 0.1 | 7474.60 0.05 | 17.49 0.00 | 1.0000 0.0023 | 1 | 1 | 0 | 1 | 1.0 |
| OB160283I | 10. 0.59 | 13.1 0.6 | 7448.70 0.09 | 20.24 0.01 | 0.5807 0.0147 | 1 | 1 | 0 | 2 | 1.0 |
| OB160284I | 1.8 0.011 | 9.8 0.1 | 7454.45 0.09 | 17.98 0.00 | 1.0000 0.0063 | 4 | 3 | 0 | 2 | 1.0 |
| OB160285I | 1.5 0.011 | 23.2 0.7 | 7459.48 0.42 | 18.67 0.00 | 0.9999 0.0100 | 2 | 1 | 0 | 2 | 1.0 |
| OB160286I | 3.1 0.037 | 8.4 0.2 | 7456.08 0.07 | 18.72 0.00 | 1.0000 0.0086 | 1 | 1 | 0 | 1 | 1.0 |
| OB160287I | 1.1 0.011 | 11.6 1.3 | 7450.40 0.97 | 17.72 0.00 | 0.9789 0.0390 | 1 | 1 | 1 | 1 | 1.0 |
| OB160288I | 3.2 2.0 | 22.9 3.5 | 7425.47 4.58 | 19.11 0.00 | 1.0000 0.0000 | 1 | 1 | 1 | 1 | 1.0 |
| OB160289I | 2.7 0.20 | 115.5 4.7 | 7565.79 5.24 | 18.63 0.00 | 1.0000 0.0058 | 1 | 2 | 0 | 1 | 2.3 |
| OB160290I | 1.2 0.012 | 20.8 2.5 | 7454.79 1.87 | 18.09 0.00 | 0.9996 0.0293 | 1 | 1 | 1 | 1 | 1.0 |
| OB160291I | 1.3 0.017 | 24.2 2.7 | 7441.27 2.76 | 18.41 0.00 | 1.0000 0.0000 | 1 | 1 | 1 | 1 | 1.0 |
| OB160292I | 1.7 0.022 | 19.2 0.8 | 7455.76 0.46 | 18.32 0.00 | 1.0000 0.0149 | 1 | 1 | 0 | 0 | 1.0 |
| OB160293I | 1.4 0.13 | 89.6 6.9 | 7616.43 18.00 | 16.22 0.00 | 0.9807 0.0105 | 1 | 1 | 1 | 1 | 1.2 |
| OB160294I | 1.1 0.0043 | 25.6 3.0 | 7464.37 1.92 | 17.00 0.00 | 0.9778 0.0261 | 1 | 1 | 1 | 1 | 1.0 |
| OB160295I | 1.4 0.017 | 41.7 3.5 | 7463.27 2.11 | 19.10 0.00 | 1.0000 0.0199 | 1 | 1 | 0 | 0 | 1.1 |
| OB160296I | 21. 4.0 | 17.1 0.7 | 7448.78 0.11 | 19.04 0.00 | 0.2668 0.0054 | 1 | 2 | 0 | 2 | 1.0 |
| OB160297I | ||||||||||
| OB160298I | 1.6 0.038 | 7.1 0.4 | 7447.72 0.35 | 18.74 0.00 | 0.9999 0.0303 | 1 | 1 | 1 | 1 | 1.0 |
| OB160299I | 1.1 0.0024 | 53.1 2.5 | 7478.43 2.14 | 15.81 0.00 | 0.9775 0.0129 | 1 | 1 | 1 | 1 | 1.1 |
| OB160300I | 3.9 0.50 | 46.6 5.1 | 7433.58 3.28 | 19.82 0.01 | 1.0000 0.0000 | 1 | 1 | 0 | 0 | 1.1 |
| OB160301I | 2.2 0.011 | 27.6 0.2 | 7477.24 0.11 | 18.69 0.00 | 1.0000 0.0033 | 1 | 1 | 0 | 1 | 1.0 |
| OB160302I | 2.6 0.021 | 4.7 0.1 | 7457.40 0.03 | 17.35 0.00 | 0.5278 0.0036 | 1 | 1 | 0 | 1 | 1.0 |
| OB160303I | 1.1 0.010 | 4.1 0.6 | 7450.43 0.44 | 17.80 0.00 | 0.9784 0.0431 | 1 | 1 | 1 | 1 | 1.0 |
| OB160304I | 1.2 0.00064 | 37.7 0.3 | 7506.16 0.17 | 16.02 0.00 | 0.9764 0.0018 | 1 | 1 | 1 | 1 | 1.1 |
| OB160305I | 1.7 0.013 | 26.8 0.5 | 7474.96 0.31 | 19.07 0.00 | 0.9951 0.0075 | 1 | 1 | 0 | 2 | 1.0 |
| OB160306I | ||||||||||
| OB160307I | 1.4 0.025 | 8.2 0.7 | 7449.71 0.42 | 19.11 0.00 | 0.9774 0.0322 | 1 | 1 | 0 | 1 | 1.0 |
| OB160308I | 8.0 0.087 | 51.6 0.6 | 7467.90 0.09 | 19.55 0.00 | 1.0000 0.0045 | 1 | 1 | 0 | 0 | 1.2 |
| OB160309I | ||||||||||
| OB160310I | 1.5 0.024 | 18.3 1.1 | 7453.83 0.66 | 18.97 0.00 | 1.0000 0.0211 | 1 | 1 | 0 | 0 | 1.0 |
| OB160311I | 2.1 0.20 | 62.1 1.4 | 7390.90 1.89 | 17.18 0.00 | 0.9800 0.0156 | 1 | 1 | 1 | 1 | 1.0 |
| OB160312I | 1.2 0.0037 | 93.5 2.6 | 7455.27 2.76 | 16.39 0.00 | 0.9762 0.0100 | 1 | 1 | 1 | 1 | 1.1 |
| OB160313I | 2.0 0.012 | 21.2 0.2 | 7484.05 0.11 | 16.82 0.00 | 0.6997 0.0040 | 1 | 1 | 0 | 2 | 1.0 |
| OB160314I | 1.3 0.0072 | 11.2 0.2 | 7468.13 0.16 | 17.71 0.00 | 0.9847 0.0108 | 1 | 1 | 0 | 0 | 1.0 |
| OB160315I | 1.3 0.014 | 11.4 0.6 | 7456.46 0.48 | 18.86 0.00 | 1.0000 0.0211 | 1 | 3 | 0 | 1 | 1.0 |
| OB160316I | 1.4 0.024 | 9.3 0.6 | 7449.69 0.41 | 19.00 0.00 | 0.9762 0.0290 | 1 | 1 | 0 | 0 | 1.0 |
| OB160317I | 3.8 0.15 | 8.4 0.5 | 7454.89 0.13 | 19.53 0.00 | 0.4090 0.0109 | 1 | 1 | 0 | 1 | 1.0 |
| OB160318I | 1.6 0.039 | 21.3 2.0 | 7454.47 0.96 | 19.94 0.00 | 0.9858 0.0296 | 1 | 1 | 0 | 1 | 1.0 |
| OB160319I | 7.4 0.062 | 18.4 0.1 | 7468.06 0.03 | 19.38 0.00 | 1.0000 0.0037 | 1 | 1 | 0 | 1 | 1.0 |
| OB160320I | 3.8 0.087 | 5.2 0.1 | 7457.00 0.05 | 18.96 0.00 | 0.5894 0.0094 | 1 | 1 | 0 | 1 | 1.0 |
| OB160321I | 1.8 0.011 | 36.7 0.7 | 7471.30 0.34 | 17.39 0.00 | 0.9898 0.0077 | 2 | 2 | 0 | 6 | 1.1 |
| OB160322I | 11. -NaN | 2.2 0.0 | 7439.69 0.04 | 15.82 0.00 | 0.9801 0.0293 | 1 | 1 | 1 | 1 | 1.0 |
| OB160323I | 1.3 0.014 | 15.1 0.8 | 7461.24 0.59 | 18.30 0.00 | 0.9887 0.0218 | 1 | 1 | 0 | 1 | 1.0 |
| OB160324I | 1.4 0.033 | 35.8 4.5 | 7443.89 2.42 | 19.27 0.00 | 0.9842 0.0404 | 1 | 1 | 0 | 0 | 1.0 |
| OB160325I | 2.2 0.17 | 13.1 1.9 | 7449.88 0.72 | 20.36 0.01 | 1.0000 0.0532 | 1 | 1 | 0 | 1 | 1.0 |
| OB160326I | ||||||||||
| OB160327I | 2.2 0.12 | 9.5 1.2 | 7445.49 0.26 | 19.48 0.06 | 1.0000 0.0000 | 1 | 1 | 1 | 1 | 1.0 |
| OB160328I | 14. -NaN | 1.0 0.0 | 7453.47 0.01 | 18.30 0.01 | 1.0000 0.0000 | 1 | 1 | 1 | 1 | 1.0 |
| OB160329I | ||||||||||
| OB160330I | 5.4 0.053 | 23.8 0.2 | 7476.19 0.06 | 18.59 0.00 | 1.0000 0.0044 | 1 | 1 | 0 | 1 | 1.0 |
| OB160331I | 1.5 0.011 | 4.7 0.1 | 7454.59 0.08 | 16.51 0.00 | 0.9787 0.0126 | 1 | 1 | 1 | 1 | 1.0 |
| OB160332I | 29. 0.28 | 51.3 0.2 | 7466.64 0.01 | 18.68 0.00 | 1.0000 0.0020 | 8 | 58 | 7 | 1 | 1.2 |
| OB160333I | 7.4 0.15 | 55.1 2.2 | 7449.24 0.39 | 20.23 0.01 | 1.0000 0.0000 | 1 | 1 | 0 | 1 | 1.1 |
| OB160334I | 1.6 0.019 | 19.0 0.8 | 7459.50 0.49 | 18.24 0.00 | 1.0000 0.0158 | 1 | 2 | 0 | 0 | 1.0 |
| OB160335I | 1.2 0.0055 | 81.9 9.4 | 7498.27 8.61 | 17.81 0.00 | 1.0000 0.0191 | 1 | 1 | 1 | 1 | 1.1 |
| OB160336I | 6.8 0.033 | 26.7 0.1 | 7480.97 0.02 | 16.83 0.00 | 0.6602 0.0016 | 1 | 2 | 0 | 0 | 1.1 |
| OB160337I | 1.4 0.036 | 11.3 1.0 | 7450.47 0.66 | 18.98 0.00 | 0.9910 0.0364 | 1 | 1 | 0 | 0 | 1.0 |
| OB160338I | 16. 0.056 | 45.1 0.1 | 7491.23 0.01 | 15.84 0.00 | 1.0000 0.0010 | 1 | 2 | 0 | 2 | 1.4 |
| OB160339I | ||||||||||
| OB160340I | 5.5 0.014 | 10.5 0.0 | 7469.25 0.00 | 16.33 0.00 | 1.0000 0.0008 | 5 | 78 | 3 | 4 | 1.0 |
| OB160341I | 1.3 0.0020 | 21.2 0.1 | 7481.02 0.11 | 14.51 0.00 | 0.9829 0.0036 | 1 | 1 | 1 | 1 | 1.0 |
| OB160342I | 6.4 0.032 | 40.6 0.2 | 7495.82 0.06 | 18.22 0.00 | 0.9461 0.0029 | 1 | 1 | 0 | 1 | 1.3 |
| OB160343I | 3.9 0.20 | 5.7 0.4 | 7456.61 0.09 | 18.49 0.00 | 0.1824 0.0060 | 1 | 1 | 0 | 0 | 1.0 |
| OB160344I | 5.1 0.091 | 30.1 0.7 | 7469.92 0.15 | 19.75 0.00 | 1.0000 0.0086 | 1 | 1 | 0 | 2 | 1.0 |
| OB160345I | 4.1 0.17 | 37.7 2.6 | 7448.84 0.70 | 20.54 0.01 | 1.0000 0.0224 | 1 | 2 | 0 | 0 | 1.0 |
| OB160346I | 1.3 0.012 | 38.3 3.6 | 7470.82 2.12 | 18.44 0.00 | 1.0000 0.0212 | 1 | 1 | 1 | 1 | 1.1 |
| OB160347I | 38. 15. | 21.8 0.7 | 7461.16 0.05 | 20.57 0.01 | 0.9048 0.0146 | 1 | 1 | 0 | 0 | 1.0 |
| OB160348I | 13. 0.23 | 25.0 0.4 | 7465.56 0.06 | 18.48 0.00 | 0.3662 0.0030 | 1 | 2 | 0 | 0 | 1.0 |
| OB160349I | 4.5 0.10 | 2.1 -NaN | 7453.14 -NaN | 18.46 0.00 | 1.0000 0.0098 | 1 | 1 | 1 | 1 | 1.0 |
| OB160350I | 3.3 0.095 | 19.9 1.1 | 7461.27 0.35 | 20.31 0.01 | 1.0000 0.0194 | 1 | 1 | 0 | 0 | 1.0 |
| OB160351I | 3.7 0.012 | 9.2 0.0 | 7473.96 0.01 | 16.39 0.00 | 0.8960 0.0019 | 2 | 2 | 0 | 1 | 1.0 |
| OB160352I | 3.3 0.093 | 7.9 0.3 | 7455.87 0.09 | 19.49 0.00 | 0.9855 0.0189 | 1 | 1 | 0 | 2 | 1.0 |
| OB160353I | 5.8e+02 -NaN | 10.7 0.0 | 7461.16 0.00 | 18.47 0.00 | 0.7253 0.0020 | 1 | 2 | 0 | 0 | 1.0 |
| OB160354I | ||||||||||
| OB160355I | 1.1 0.0043 | 100.5 10.4 | 7484.69 16.66 | 17.38 0.00 | 1.0000 0.0254 | 1 | 1 | 1 | 1 | 1.1 |
| OB160356I | 2.2 0.0071 | 46.7 0.4 | 7496.99 0.17 | 16.90 0.00 | 0.9993 0.0029 | 1 | 2 | 0 | 4 | 1.4 |
| OB160357I | 4.1 0.0091 | 60.4 0.1 | 7490.38 0.05 | 14.71 0.00 | 0.9261 0.0013 | 2 | 4 | 0 | 5 | 1.5 |
| OB160358I | 2.2 0.021 | 18.0 0.4 | 7465.10 0.19 | 18.09 0.00 | 0.9999 0.0081 | 1 | 0 | 0 | 0 | 1.0 |
| OB160359I | ||||||||||
| OB160360I | 1.3 0.0098 | 100.5 7.0 | 7535.18 6.66 | 17.04 0.00 | 1.0000 0.0081 | 1 | 1 | 1 | 1 | 1.3 |
| OB160361I | ||||||||||
| OB160362I | 2.8 0.061 | 147.7 13.1 | 7518.07 4.61 | 19.71 0.01 | 0.9743 0.0154 | 1 | 1 | 0 | 0 | 2.6 |
| OB160363I | 8.6 0.036 | 37.1 0.1 | 7465.92 0.02 | 16.66 0.00 | 0.8578 0.0016 | 1 | 1 | 0 | 1 | 1.1 |
| OB160364I | 3.8 -NaN | 67.7 7.7 | 7407.42 -NaN | 19.85 0.01 | 1.0000 0.0000 | 1 | 2 | 0 | 0 | 1.1 |
| OB160365I | 9.0 0.038 | 84.5 0.4 | 7441.40 0.09 | 17.37 0.00 | 0.9750 0.0019 | 1 | 2 | 0 | 1 | 1.3 |
| OB160366I | 1.8 0.044 | 4.8 0.4 | 7452.86 0.24 | 19.22 0.00 | 1.0000 0.0000 | 1 | 6 | 0 | 1 | 1.0 |
| OB160367I | 1.4 0.017 | 72.5 9.3 | 7471.18 3.45 | 19.24 0.00 | 1.0000 0.0198 | 1 | 1 | 0 | 1 | 1.2 |
| OB160368I | 2.2 0.054 | 4.7 0.2 | 7458.47 0.11 | 19.09 0.00 | 1.0000 0.0205 | 1 | 1 | 0 | 0 | 1.0 |
| OB160369I | 1.2 0.0063 | 36.1 2.7 | 7454.24 3.06 | 16.94 0.00 | 0.9992 0.0144 | 1 | 1 | 1 | 1 | 1.0 |
| OB160370I | 1.3 0.027 | 63.3 3.6 | 7421.50 5.46 | 17.86 0.00 | 1.0000 0.0204 | 1 | 1 | 1 | 1 | 1.1 |
| OB160371I | 1.2 0.010 | 31.8 5.1 | 7460.25 4.47 | 17.66 0.00 | 1.0000 0.0344 | 1 | 1 | 1 | 1 | 1.0 |
| OB160372I | 1.9 0.031 | 43.1 2.0 | 7467.52 0.90 | 19.54 0.01 | 0.9987 0.0147 | 1 | 1 | 0 | 0 | 1.1 |
| OB160373I | ||||||||||
| OB160374I | 8.8 0.14 | 3.3 0.1 | 7458.85 0.03 | 18.62 0.00 | 0.3116 0.0035 | 1 | 1 | 0 | 3 | 1.0 |
| OB160375I | 1.1 0.0021 | 30.7 1.1 | 7489.57 0.99 | 16.78 0.00 | 0.9782 0.0113 | 1 | 1 | 1 | 1 | 1.0 |
| OB160376I | ||||||||||
| OB160377I | 19. 0.45 | 22.6 0.6 | 7462.89 0.06 | 20.22 0.01 | 0.7302 0.0091 | 1 | 1 | 0 | 0 | 1.0 |
| OB160378I | ||||||||||
| OB160379I | 1.4 0.023 | 20.9 1.5 | 7462.82 1.07 | 18.69 0.00 | 0.9933 0.0275 | 1 | 1 | 0 | 3 | 1.0 |
| OB160380I | 1.2 0.0047 | 4.3 0.1 | 7458.45 0.10 | 15.60 0.00 | 0.9780 0.0140 | 1 | 1 | 1 | 1 | 1.0 |
| OB160381I | ||||||||||
| OB160382I | 1.2 0.013 | 34.2 3.3 | 7479.25 1.83 | 18.35 0.00 | 0.9837 0.0284 | 1 | 1 | 1 | 1 | 1.1 |
| OB160383I | 1.2 0.019 | 7.4 0.7 | 7456.46 0.51 | 18.28 0.00 | 0.9761 0.0420 | 1 | 1 | 1 | 1 | 1.0 |
| OB160384I | ||||||||||
| OB160385I | 1.1 0.0016 | 19.0 0.3 | 7475.52 0.27 | 15.34 0.00 | 0.9755 0.0072 | 1 | 1 | 1 | 1 | 1.0 |
| OB160386I | 3.0 0.028 | 16.6 0.2 | 7473.34 0.10 | 17.50 0.00 | 0.7932 0.0058 | 1 | 2 | 0 | 0 | 1.0 |
| OB160387I | ||||||||||
| OB160388I | 3.3 0.046 | 6.6 0.2 | 7461.84 0.07 | 19.55 0.00 | 1.0000 0.0102 | 1 | 1 | 0 | 1 | 1.0 |
| OB160389I | ||||||||||
| OB160390I | 2.2 0.051 | 13.0 0.7 | 7461.66 0.34 | 19.98 0.00 | 1.0000 0.0208 | 1 | 1 | 0 | 1 | 1.0 |
| OB160391I | 3.4 0.013 | 31.0 0.1 | 7519.11 0.04 | 17.00 0.00 | 0.8366 0.0019 | 1 | 1 | 0 | 1 | 1.8 |
| OB160392I | 2.4 0.10 | 5.5 0.4 | 7458.47 0.23 | 20.25 0.00 | 1.0000 0.0359 | 1 | 2 | 0 | 0 | 1.0 |
| OB160393I | 1.5 0.011 | 6.9 0.2 | 7462.07 0.11 | 17.83 0.00 | 0.9782 0.0120 | 1 | 3 | 0 | 1 | 1.0 |
| OB160394I | 1.4 0.016 | 37.6 3.9 | 7453.60 2.72 | 18.99 0.00 | 1.0000 0.0221 | 1 | 1 | 0 | 0 | 1.0 |
| OB160395I | 1.5 0.0028 | 10.3 0.1 | 7474.68 0.05 | 15.22 0.00 | 0.9852 0.0031 | 1 | 1 | 0 | 0 | 1.0 |
| OB160396I | ||||||||||
| OB160397I | 1.7 0.014 | 13.8 0.2 | 7471.25 0.18 | 18.59 0.00 | 0.9983 0.0093 | 1 | 1 | 0 | 1 | 1.0 |
| OB160398I | 1.1 0.0020 | 105.9 3.4 | 7511.23 4.48 | 13.09 0.00 | 0.9757 0.0069 | 1 | 1 | 1 | 1 | 1.1 |
| OB160399I | ||||||||||
| OB160400I | 1.5 0.035 | 9.7 0.8 | 7460.43 0.51 | 18.88 0.00 | 0.9161 0.0359 | 1 | 2 | 0 | 3 | 1.0 |
| OB160401I | 2.6 0.73 | 93.4 3.0 | 7635.61 7.71 | 14.88 0.00 | 0.9797 0.0070 | 1 | 1 | 1 | 1 | 1.2 |
| OB160402I | 1.9 0.15 | 63.2 12.3 | 7439.52 11.30 | 19.77 0.01 | 1.0000 0.0000 | 1 | 1 | 0 | 0 | 1.1 |
| OB160403I | 1.5 0.0026 | 39.2 0.5 | 7498.45 0.23 | 17.93 0.00 | 0.9953 0.0029 | 1 | 1 | 0 | 1 | 1.2 |
| OB160404I | 1.6 0.036 | 3.2 0.2 | 7460.06 0.10 | 18.71 0.00 | 0.9791 0.0248 | 1 | 2 | 0 | 1 | 1.0 |
| OB160405I | ||||||||||
| OB160406I | 2.5 0.063 | 24.7 1.3 | 7469.12 0.52 | 20.05 0.00 | 0.9904 0.0173 | 1 | 1 | 0 | 0 | 1.0 |
| OB160407I | 3.2 0.010 | 21.6 0.1 | 7500.96 0.03 | 16.64 0.00 | 0.9931 0.0021 | 1 | 1 | 0 | 1 | 1.1 |
| OB160408I | 1.8 0.025 | 19.9 0.7 | 7458.95 0.42 | 19.49 0.00 | 1.0000 0.0147 | 1 | 1 | 0 | 2 | 1.0 |
| OB160409I | ||||||||||
| OB160410I | 6.3 0.096 | 7.6 0.1 | 7463.21 0.03 | 18.98 0.00 | 0.8317 0.0072 | 1 | 1 | 0 | 0 | 1.0 |
| OB160411I | 5.1 0.087 | 21.2 0.2 | 7476.65 0.08 | 18.57 0.00 | 0.5891 0.0049 | 1 | 1 | 0 | 1 | 1.0 |
| OB160412I | 1.7 0.0076 | 3.4 0.0 | 7462.82 0.02 | 15.98 0.00 | 0.9875 0.0056 | 1 | 1 | 1 | 1 | 1.0 |
| OB160413I | 1.2 0.0031 | 32.0 0.8 | 7500.08 0.67 | 17.07 0.00 | 0.9771 0.0089 | 1 | 1 | 1 | 1 | 1.1 |
| OB160414I | 10. 0.26 | 1.2 -NaN | 7456.84 0.02 | 20.19 0.01 | 1.0000 0.0163 | 1 | 1 | 1 | 1 | 1.0 |
| OB160415I | ||||||||||
| OB160416I | 1.5 0.040 | 15.3 2.2 | 7444.88 1.43 | 18.67 0.00 | 1.0000 0.0000 | 1 | 1 | 1 | 1 | 1.0 |
| OB160417I | 1.6 0.036 | 20.6 1.3 | 7469.52 0.87 | 18.98 0.00 | 0.9910 0.0306 | 1 | 1 | 0 | 1 | 1.0 |
| OB160418I | 1.3 0.0055 | 2.5 0.0 | 7461.43 0.05 | 15.76 0.00 | 0.9838 0.0107 | 1 | 1 | 1 | 1 | 1.0 |
| OB160419I | 1.0e+02 -NaN | 7.7 0.3 | 7460.10 0.01 | 19.68 0.04 | 1.0000 0.0000 | 2 | 3 | 2 | 0 | 1.0 |
| OB160420I | ||||||||||
| OB160421I | 3.9 0.13 | 20.2 0.7 | 7467.84 0.24 | 19.37 0.00 | 0.3531 0.0077 | 1 | 1 | 0 | 1 | 1.0 |
| OB160422I | 2.8 0.18 | 89.9 3.8 | 7557.91 3.89 | 18.37 0.00 | 0.9894 0.0071 | 1 | 1 | 0 | 1 | 2.4 |
| OB160423I | 1.1 0.0067 | 11.3 1.0 | 7467.28 0.96 | 17.38 0.00 | 0.9791 0.0329 | 1 | 1 | 1 | 1 | 1.0 |
| OB160424I | 1.6 0.042 | 12.5 1.1 | 7464.80 0.76 | 19.04 0.00 | 1.0000 0.0339 | 1 | 1 | 0 | 0 | 1.0 |
| OB160425I | 3.0 0.074 | 61.4 2.4 | 7537.27 1.63 | 18.52 0.00 | 1.0000 0.0099 | 1 | 1 | 0 | 0 | 3.0 |
| OB160426I | 1.1 0.0090 | 2.6 0.2 | 7461.23 0.27 | 16.74 0.00 | 0.9783 0.0472 | 1 | 1 | 1 | 1 | 1.0 |
| OB160427I | 1.5 0.016 | 2.6 0.1 | 7460.82 0.07 | 17.41 0.00 | 1.0000 0.0000 | 1 | 1 | 1 | 1 | 1.0 |
| OB160428I | 3.5 1.7 | 72.4 4.2 | 7578.87 7.57 | 17.84 0.00 | 0.9799 0.0139 | 1 | 1 | 0 | 0 | 1.7 |
| OB160429I | 26. 1.4 | 7.2 0.4 | 7463.96 0.04 | 19.80 0.00 | 0.1633 0.0035 | 1 | 1 | 0 | 1 | 1.0 |
| OB160430I | 1.7 0.026 | 27.3 1.4 | 7473.46 0.80 | 19.57 0.00 | 0.9949 0.0182 | 1 | 2 | 0 | 0 | 1.0 |
| OB160431I | 2.2 0.063 | 17.9 0.9 | 7469.63 0.39 | 18.91 0.00 | 0.7391 0.0192 | 1 | 2 | 0 | 0 | 1.0 |
| OB160432I | 1.3 0.0037 | 75.3 4.1 | 7533.10 3.40 | 17.29 0.00 | 0.9750 0.0036 | 1 | 1 | 1 | 1 | 1.3 |
| OB160433I | 2.6 0.022 | 26.6 0.4 | 7482.47 0.18 | 19.54 0.00 | 1.0000 0.0051 | 1 | 1 | 0 | 0 | 1.1 |
| OB160434I | 1.2 0.010 | 28.3 2.2 | 7476.87 1.32 | 18.16 0.00 | 0.9990 0.0207 | 1 | 1 | 1 | 1 | 1.0 |
| OB160435I | 1.3 0.016 | 13.3 1.0 | 7469.45 0.71 | 18.28 0.00 | 0.9999 0.0247 | 1 | 1 | 1 | 1 | 1.0 |
| OB160436I | ||||||||||
| OB160437I | 1.9 0.027 | 18.5 0.7 | 7470.91 0.40 | 18.91 0.00 | 1.0000 0.0144 | 1 | 1 | 0 | 1 | 1.0 |
| OB160438I | 1.2 0.0043 | 16.8 0.4 | 7478.40 0.31 | 17.63 0.00 | 1.0000 0.0079 | 1 | 1 | 1 | 1 | 1.0 |
| OB160439I | 4.3 0.15 | 15.1 0.5 | 7468.83 0.14 | 19.13 0.00 | 0.3023 0.0058 | 1 | 1 | 0 | 1 | 1.0 |
| OB160440I | 7.2 0.13 | 24.6 0.6 | 7465.54 0.10 | 19.18 0.00 | 0.5186 0.0055 | 1 | 2 | 0 | 0 | 1.0 |
| OB160441I | 1.7 0.030 | 44.7 2.4 | 7473.92 1.15 | 19.04 0.00 | 1.0000 0.0183 | 1 | 2 | 0 | 0 | 1.1 |
| OB160442I | ||||||||||
| OB160443I | ||||||||||
| OB160444I | 1.2 0.0065 | 36.6 2.4 | 7477.00 1.54 | 18.50 0.00 | 0.9887 0.0175 | 1 | 1 | 1 | 1 | 1.1 |
| OB160445I | 1.5 0.013 | 32.0 1.0 | 7480.94 0.55 | 17.93 0.00 | 0.9936 0.0116 | 1 | 1 | 0 | 0 | 1.1 |
| OB160446I | 1.5 0.030 | 59.8 6.8 | 7484.43 3.12 | 19.42 0.00 | 1.0000 0.0252 | 1 | 1 | 0 | 0 | 1.2 |
| OB160447I | 11. 0.59 | 5.6 0.0 | 7465.50 0.01 | 15.35 0.00 | 1.0000 0.0023 | 1 | 1 | 1 | 1 | 1.0 |
| OB160448I | ||||||||||
| OB160449I | ||||||||||
| OB160450I | 8.1 -NaN | 174.9 6.4 | 7870.08 12.82 | 15.11 0.00 | 0.9799 0.0122 | 1 | 1 | 1 | 1 | 1.0 |
| OB160451I | 1.3 0.016 | 16.7 1.0 | 7458.42 0.65 | 18.35 0.00 | 0.9882 0.0239 | 1 | 1 | 0 | 1 | 1.0 |
| OB160452I | 2.5 0.077 | 10.6 0.3 | 7460.95 0.08 | 17.80 0.00 | 0.9903 0.0133 | 1 | 1 | 1 | 1 | 1.0 |
| OB160453I | 19. 0.21 | 53.4 0.3 | 7522.66 0.04 | 18.70 0.00 | 0.9725 0.0033 | 1 | 3 | 0 | 5 | 4.1 |
| OB160454I | ||||||||||
| OB160455I | ||||||||||
| OB160456I | ||||||||||
| OB160457I | 1.5 0.020 | 93.5 4.4 | 7445.81 4.74 | 18.45 0.00 | 1.0000 0.0000 | 1 | 6 | 1 | 4 | 1.2 |
| OB160458I | 1.1 0.0016 | 9.3 0.1 | 7472.87 0.11 | 15.42 0.00 | 0.9777 0.0065 | 1 | 1 | 1 | 1 | 1.0 |
| OB160459I | 12. 0.17 | 7.6 0.1 | 7466.65 0.01 | 19.59 0.00 | 1.0000 0.0050 | 2 | 20 | 0 | 2 | 1.0 |
| OB160460I | 1.7 0.052 | 1.3 0.2 | 7465.68 0.12 | 18.71 0.00 | 0.9714 0.0411 | 1 | 1 | 1 | 1 | 1.0 |
| OB160461I | ||||||||||
| OB160462I | 1.1 0.0015 | 16.6 0.3 | 7480.89 0.22 | 15.71 0.00 | 0.9783 0.0065 | 1 | 1 | 1 | 1 | 1.0 |
| OB160463I | 2.4 0.043 | 31.4 0.9 | 7479.53 0.34 | 18.93 0.00 | 0.9052 0.0128 | 1 | 1 | 0 | 2 | 1.1 |
| OB160464I | 2.4 0.12 | 54.3 1.7 | 7551.95 2.20 | 16.71 0.00 | 1.0000 0.0048 | 1 | 1 | 1 | 1 | 2.1 |
| OB160465I | 5.0 0.30 | 31.0 2.2 | 7468.36 0.49 | 20.73 0.02 | 1.0000 0.0274 | 1 | 1 | 0 | 1 | 1.0 |
| OB160466I | 19. 0.51 | 29.2 0.1 | 7504.71 0.01 | 17.01 0.00 | 0.9110 0.0014 | 2 | 3 | 0 | 0 | 1.3 |
| OB160467I | 1.1 0.013 | 8.3 1.1 | 7467.55 1.07 | 18.04 0.00 | 1.0000 0.0453 | 1 | 1 | 1 | 1 | 1.0 |
| OB160468I | 8.7 0.84 | 11.8 1.1 | 7464.77 0.11 | 19.93 0.01 | 0.2773 0.0103 | 1 | 1 | 0 | 1 | 1.0 |
| OB160469I | 5.5 0.27 | 13.7 0.9 | 7462.93 0.07 | 20.14 0.05 | 1.0000 0.0089 | 1 | 1 | 1 | 1 | 1.0 |
| OB160470I | ||||||||||
| OB160471I | ||||||||||
| OB160472I | 2.6 0.030 | 16.7 0.2 | 7477.44 0.11 | 19.11 0.00 | 0.9873 0.0076 | 1 | 1 | 0 | 1 | 1.0 |
| OB160473I | 2.0 0.052 | 6.2 0.2 | 7467.82 0.17 | 18.74 0.00 | 0.9843 0.0259 | 1 | 2 | 0 | 3 | 1.0 |
| OB160474I | ||||||||||
| OB160475I | 2.2 0.14 | 21.8 2.4 | 7465.14 1.19 | 19.26 0.00 | 0.4852 0.0292 | 1 | 1 | 0 | 0 | 1.0 |
| OB160476I | 1.4 0.017 | 71.5 9.3 | 7475.88 3.10 | 18.81 0.00 | 0.9992 0.0193 | 1 | 1 | 0 | 3 | 1.2 |
| OB160477I | 1.9 0.011 | 6.0 0.1 | 7473.91 0.05 | 17.92 0.00 | 1.0000 0.0061 | 2 | 1 | 0 | 1 | 1.0 |
| OB160478I | 1.2 0.0022 | 12.4 0.2 | 7485.89 0.18 | 17.20 0.00 | 0.9791 0.0060 | 1 | 1 | 1 | 1 | 1.0 |
| OB160479I | 3.0 0.063 | 9.9 0.2 | 7470.88 0.10 | 18.41 0.00 | 0.3859 0.0057 | 1 | 1 | 0 | 1 | 1.0 |
| OB160480I | ||||||||||
| OB160481I | 1.4 0.013 | 48.0 3.1 | 7529.85 3.16 | 17.63 0.00 | 0.9988 0.0118 | 1 | 1 | 0 | 1 | 1.4 |
| OB160482I | 2.4 0.059 | 21.1 0.7 | 7480.03 0.30 | 18.97 0.00 | 1.0000 0.0150 | 1 | 1 | 0 | 0 | 1.0 |
| OB160483I | 1.2 0.0032 | 10.6 0.2 | 7471.78 0.22 | 14.53 0.00 | 0.9780 0.0098 | 1 | 1 | 1 | 1 | 1.0 |
| OB160484I | ||||||||||
| OB160485I | 1.9 0.21 | 0.7 0.1 | 7463.12 0.06 | 18.29 0.00 | 1.0000 0.0000 | 1 | 1 | 1 | 1 | 1.0 |
| OB160486I | 1.4 0.025 | 16.7 1.4 | 7465.93 0.92 | 18.85 0.00 | 1.0000 0.0295 | 1 | 1 | 0 | 0 | 1.0 |
| OB160487I | 1.3e+02 86. | 5.0 0.1 | 7468.16 0.01 | 19.99 0.00 | 0.9454 0.0069 | 1 | 2 | 0 | 0 | 1.0 |
| OB160488I | 6.3 0.19 | 11.9 0.4 | 7470.99 0.10 | 19.56 0.00 | 0.3384 0.0062 | 1 | 1 | 0 | 1 | 1.0 |
| OB160489I | 1.2 0.012 | 44.7 5.6 | 7524.82 7.72 | 17.41 0.00 | 0.9783 0.0310 | 1 | 1 | 1 | 1 | 1.2 |
| OB160490I | 7.9 0.38 | 14.8 0.9 | 7467.31 0.06 | 20.12 0.05 | 1.0000 0.0000 | 1 | 1 | 1 | 1 | 1.0 |
| OB160491I | 3.8 0.40 | 46.3 7.1 | 7472.21 0.43 | 19.99 0.12 | 1.0000 0.0112 | 1 | 1 | 1 | 0 | 1.2 |
| OB160492I | ||||||||||
| OB160493I | 1.1 0.0039 | 27.1 2.4 | 7459.88 1.83 | 17.56 0.00 | 0.9779 0.0198 | 1 | 1 | 1 | 1 | 1.0 |
| OB160494I | 1.1 0.0072 | 12.6 0.9 | 7463.30 0.81 | 18.16 0.00 | 0.9778 0.0280 | 1 | 1 | 1 | 1 | 1.0 |
| OB160495I | 1.9 0.19 | 74.2 7.9 | 7553.52 10.36 | 17.99 0.00 | 0.9843 0.0161 | 1 | 2 | 0 | 1 | 1.7 |
| OB160496I | ||||||||||
| OB160497I | 1.5 0.016 | 43.8 2.2 | 7499.77 1.33 | 18.62 0.00 | 0.9898 0.0171 | 1 | 1 | 0 | 1 | 1.3 |
| OB160498I | 5.2 0.43 | 20.6 1.2 | 7466.31 0.31 | 19.72 0.01 | 0.5219 0.0161 | 1 | 1 | 0 | 1 | 1.0 |
| OB160499I | 7.8 0.076 | 33.5 0.2 | 7504.05 0.03 | 18.21 0.00 | 1.0000 0.0023 | 1 | 1 | 0 | 2 | 1.4 |
| OB160500I | 1.9 0.060 | 35.1 2.5 | 7473.36 1.13 | 19.84 0.01 | 0.9997 0.0271 | 1 | 1 | 0 | 1 | 1.1 |
| OB160501I | ||||||||||
| OB160502I | 1.9 0.065 | 11.8 0.9 | 7467.04 0.48 | 19.32 0.00 | 1.0000 0.0316 | 1 | 1 | 0 | 1 | 1.0 |
| OB160503I | ||||||||||
| OB160504I | 3.4 2.2 | 33.1 5.1 | 7438.66 6.01 | 18.98 0.00 | 1.0000 0.0000 | 1 | 1 | 1 | 1 | 1.0 |
| OB160505I | 1.1 0.0016 | 14.0 0.4 | 7471.34 0.31 | 15.77 0.00 | 0.9780 0.0100 | 1 | 1 | 1 | 1 | 1.0 |
| OB160506I | 1.7 0.074 | 1.0 0.1 | 7471.36 0.02 | 18.05 0.00 | 0.9798 0.0262 | 1 | 1 | 0 | 1 | 1.0 |
| OB160507I | 8.8 0.21 | 10.7 0.2 | 7473.37 0.03 | 20.21 0.00 | 0.8075 0.0092 | 1 | 1 | 0 | 1 | 1.0 |
| OB160508I | ||||||||||
| OB160509I | ||||||||||
| OB160510I | 1.9 0.053 | 3.4 0.2 | 7473.19 0.08 | 17.25 0.00 | 0.3682 0.0094 | 1 | 4 | 0 | 2 | 1.0 |
| OB160511I | 1.7 0.023 | 5.3 0.2 | 7475.45 0.13 | 18.42 0.00 | 0.9800 0.0186 | 1 | 1 | 0 | 1 | 1.0 |
| OB160512I | 1.6 0.020 | 17.3 0.7 | 7473.45 0.49 | 19.01 0.00 | 0.9860 0.0178 | 1 | 1 | 0 | 1 | 1.0 |
| OB160513I | 1.2 0.0075 | 42.7 2.7 | 7508.60 2.30 | 16.83 0.00 | 0.9774 0.0198 | 1 | 1 | 1 | 1 | 1.1 |
| OB160514I | 4.7 0.42 | 3.1 0.2 | 7473.57 0.06 | 20.22 0.00 | 0.7607 0.0333 | 1 | 1 | 0 | 0 | 1.0 |
| OB160515I | 4.3 0.60 | 65.0 3.2 | 7544.90 2.92 | 18.49 0.00 | 0.9805 0.0108 | 1 | 1 | 0 | 1 | 3.3 |
| OB160516I | 1.4 0.034 | 25.2 2.4 | 7469.47 1.59 | 18.95 0.00 | 1.0000 0.0354 | 1 | 1 | 0 | 0 | 1.0 |
| OB160517I | 1.2 0.031 | 29.3 6.1 | 7460.27 4.25 | 19.01 0.00 | 1.0000 0.0618 | 1 | 1 | 1 | 1 | 1.0 |
| OB160518I | 6.5 0.23 | 35.2 1.8 | 7475.92 0.44 | 20.58 0.02 | 1.0000 0.0193 | 1 | 1 | 0 | 0 | 1.1 |
| OB160519I | 1.2 0.019 | 64.7 3.5 | 7570.41 7.87 | 15.74 0.00 | 0.9794 0.0087 | 1 | 1 | 1 | 1 | 1.2 |
| OB160520I | 1.4 0.029 | 69.4 12.5 | 7472.12 4.00 | 19.31 0.01 | 1.0000 0.0282 | 1 | 1 | 0 | 0 | 1.2 |
| OB160521I | ||||||||||
| OB160522I | 8.9 0.30 | 11.2 0.1 | 7484.55 0.04 | 17.95 0.00 | 1.0000 0.0044 | 1 | 2 | 0 | 2 | 1.0 |
| OB160523I | 1.4 0.016 | 2.1 0.1 | 7474.89 0.10 | 17.79 0.00 | 0.9786 0.0235 | 2 | 3 | 0 | 2 | 1.0 |
| OB160524I | 3.5 0.20 | 54.6 0.3 | 7580.20 0.54 | 14.99 0.00 | 0.9799 0.0011 | 2 | 7 | 0 | 3 | 1.5 |
| OB160525I | 2.3 0.039 | 18.8 0.5 | 7484.81 0.26 | 19.32 0.00 | 1.0000 0.0116 | 1 | 2 | 0 | 0 | 1.0 |
| OB160526I | 3.2 0.0061 | 24.2 0.1 | 7507.81 0.03 | 17.76 0.00 | 0.7791 0.0010 | 1 | 1 | 0 | 1 | 1.2 |
| OB160527I | ||||||||||
| OB160528I | ||||||||||
| OB160529I | 1.4 0.021 | 5.9 0.6 | 7475.82 0.47 | 18.14 0.00 | 0.9732 0.0317 | 1 | 2 | 0 | 0 | 1.0 |
| OB160530I | 2.0 0.045 | 4.1 0.3 | 7475.17 0.16 | 18.69 0.00 | 0.9860 0.0270 | 1 | 1 | 0 | 0 | 1.0 |
| OB160531I | 1.8 0.023 | 82.3 5.6 | 7481.38 2.02 | 19.69 0.00 | 1.0000 0.0139 | 1 | 1 | 0 | 0 | 1.4 |
| OB160532I | 2.1 0.065 | 18.7 0.8 | 7478.12 0.42 | 19.10 0.00 | 0.7096 0.0182 | 1 | 1 | 0 | 0 | 1.0 |
| OB160533I | 5.2 0.12 | 15.3 0.7 | 7474.76 0.18 | 19.99 0.01 | 1.0000 0.0143 | 1 | 5 | 0 | 0 | 1.0 |
| OB160534I | 1.7 0.29 | 78.4 11.0 | 7582.13 19.91 | 17.79 0.00 | 1.0000 0.0136 | 1 | 1 | 1 | 1 | 1.4 |
| OB160535I | 12. 0.20 | 66.3 1.0 | 7505.96 0.10 | 19.69 0.01 | 1.0000 0.0045 | 2 | 10 | 1 | 4 | 2.4 |
| OB160536I | 3.8 0.25 | 10.5 0.2 | 7477.42 0.16 | 17.86 0.00 | 0.7057 0.0115 | 1 | 2 | 0 | 1 | 1.0 |
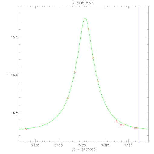
| OB160537I | 4.0 0.043 | 9.5 0.1 | 7471.41 0.03 | 16.74 0.00 | 1.0000 0.0035 | 1 | 1 | 1 | 1 | 1.0 |
| OB160538I | 2.4 0.16 | 20.1 2.5 | 7469.74 1.10 | 20.13 0.01 | 1.0000 0.0509 | 1 | 1 | 0 | 1 | 1.0 |
| OB160539I | 2.3 0.010 | 5.0 0.0 | 7475.74 0.02 | 14.96 0.00 | 0.6633 0.0028 | 1 | 1 | 1 | 1 | 1.0 |
| OB160540I | ||||||||||
| OB160541I | 3.1 0.13 | 15.9 0.6 | 7479.72 0.26 | 19.03 0.00 | 1.0000 0.0167 | 1 | 1 | 0 | 1 | 1.0 |
| OB160542I | 1.2 0.014 | 12.2 1.3 | 7472.40 1.27 | 17.91 0.00 | 0.9782 0.0469 | 1 | 1 | 1 | 1 | 1.0 |
| OB160543I | 1.3 0.0063 | 23.4 0.7 | 7497.76 0.63 | 17.53 0.00 | 1.0000 0.0102 | 1 | 3 | 0 | 5 | 1.1 |
| OB160544I | 1.1 0.0070 | 21.5 1.5 | 7490.48 1.42 | 17.46 0.00 | 0.9768 0.0292 | 1 | 1 | 1 | 1 | 1.0 |
| OB160545I | ||||||||||
| OB160546I | 1.3 0.0020 | 18.5 0.1 | 7499.65 0.08 | 17.14 0.00 | 0.9747 0.0030 | 1 | 1 | 0 | 1 | 1.0 |
| OB160547I | 1.1 0.00067 | 9.6 0.2 | 7488.52 0.15 | 15.50 0.00 | 0.9783 0.0047 | 1 | 1 | 1 | 1 | 1.0 |
| OB160548I | ||||||||||
| OB160549I | ||||||||||
| OB160550I | 1.2 0.012 | 2.4 0.1 | 7479.94 0.17 | 16.38 0.00 | 0.9794 0.0298 | 1 | 1 | 1 | 1 | 1.0 |
| OB160551I | 11. 0.019 | 6.2 0.0 | 7486.86 0.00 | 16.23 0.00 | 0.2667 0.0002 | 2 | 10 | 0 | 8 | 1.0 |
| OB160552I | 6.4 0.051 | 14.8 0.1 | 7485.47 0.04 | 17.98 0.00 | 1.0000 0.0037 | 1 | 1 | 0 | 0 | 1.0 |
| OB160553I | ||||||||||
| OB160554I | 7.1 0.076 | 12.4 0.2 | 7487.91 0.03 | 20.12 0.00 | 0.6265 0.0038 | 1 | 1 | 0 | 1 | 1.0 |
| OB160555I | 2.6 0.015 | 21.0 0.3 | 7491.00 0.13 | 19.81 0.00 | 1.0000 0.0048 | 1 | 1 | 0 | 1 | 1.0 |
| OB160556I | 1.2 0.0099 | 6.8 0.4 | 7480.08 0.36 | 17.98 0.00 | 0.9809 0.0264 | 1 | 1 | 1 | 1 | 1.0 |
| OB160557I | 1.1 0.0022 | 5.4 0.1 | 7485.05 0.21 | 15.41 0.00 | 0.9794 0.0113 | 1 | 1 | 1 | 1 | 1.0 |
| OB160558I | 5.9 0.028 | 9.8 0.1 | 7487.86 0.01 | 18.38 0.00 | 0.4504 0.0013 | 1 | 2 | 0 | 1 | 1.0 |
| OB160559I | ||||||||||
| OB160560I | 5.6 0.038 | 80.0 1.0 | 7510.40 0.18 | 20.63 0.01 | 0.9966 0.0031 | 1 | 1 | 0 | 1 | 2.9 |
| OB160561I | 2.3 0.0093 | 14.4 0.1 | 7494.44 0.07 | 18.93 0.00 | 1.0000 0.0036 | 1 | 1 | 0 | 1 | 1.0 |
| OB160562I | ||||||||||
| OB160563I | ||||||||||
| OB160564I | 1.6 0.0043 | 20.2 0.3 | 7491.49 0.16 | 18.44 0.00 | 0.9994 0.0039 | 1 | 1 | 0 | 1 | 1.0 |
| OB160565I | 1.3 0.0068 | 14.0 0.4 | 7483.41 0.34 | 18.24 0.00 | 0.9743 0.0121 | 1 | 1 | 1 | 1 | 1.0 |
| OB160566I | 5.9 0.023 | 31.2 0.1 | 7501.24 0.03 | 19.15 0.00 | 1.0000 0.0016 | 1 | 1 | 0 | 2 | 1.3 |
| OB160567I | 1.4 0.0099 | 44.0 2.4 | 7498.83 1.52 | 18.74 0.00 | 1.0000 0.0137 | 1 | 1 | 0 | 0 | 1.2 |
| OB160568I | 1.1 0.014 | 62.9 5.4 | 7561.58 11.55 | 16.00 0.00 | 0.9796 0.0123 | 1 | 1 | 1 | 1 | 1.1 |
| OB160569I | 2.0 0.16 | 105.2 16.8 | 7553.92 15.94 | 19.13 0.00 | 1.0000 0.0200 | 1 | 1 | 0 | 0 | 1.9 |
| OB160570I | 24. -NaN | 0.6 -NaN | 7528.91 -NaN | 18.96 0.00 | 0.9800 0.0077 | 1 | 1 | 1 | 1 | 1.0 |
| OB160571I | 5.8 0.21 | 54.1 3.1 | 7493.15 0.60 | 20.68 0.02 | 1.0000 0.0183 | 0 | 0 | 0 | 1 | 1.5 |
| OB160572I | 93. 9.0 | 5.3 0.2 | 7475.96 0.01 | 19.84 0.02 | 0.5518 0.0031 | 1 | 1 | 0 | 1 | 1.0 |
| OB160573I | 4.2 0.093 | 20.2 0.7 | 7485.39 0.11 | 20.00 0.02 | 0.9036 0.0058 | 1 | 1 | 3 | 1 | 1.0 |
| OB160574I | 2.1 0.022 | 6.2 0.1 | 7489.05 0.06 | 18.29 0.00 | 0.4189 0.0043 | 1 | 1 | 0 | 2 | 1.0 |
| OB160575I | 1.1 0.0016 | 9.4 0.2 | 7487.91 0.31 | 15.49 0.00 | 0.9791 0.0107 | 1 | 1 | 1 | 1 | 1.0 |
| OB160576I | 1.2 0.0025 | 34.9 0.8 | 7529.27 0.84 | 17.30 0.00 | 0.9754 0.0050 | 1 | 1 | 1 | 1 | 1.2 |
| OB160577I | 1.3 0.017 | 75.7 6.1 | 7550.90 7.70 | 18.40 0.00 | 0.9771 0.0099 | 1 | 1 | 1 | 1 | 1.3 |
| OB160578I | 4.5 0.028 | 13.7 0.2 | 7493.07 0.04 | 19.86 0.00 | 1.0000 0.0038 | 1 | 1 | 0 | 1 | 1.0 |
| OB160579I | ||||||||||
| OB160580I | 1.6 0.0098 | 41.4 1.1 | 7488.89 0.59 | 18.84 0.00 | 0.7155 0.0065 | 1 | 1 | 0 | 0 | 1.2 |
| OB160581I | 1.1 0.00097 | 30.7 0.8 | 7492.58 0.53 | 16.46 0.00 | 0.9775 0.0059 | 1 | 1 | 1 | 1 | 1.0 |
| OB160582I | 2.6 0.016 | 6.4 0.1 | 7492.03 0.03 | 17.77 0.00 | 0.9933 0.0045 | 1 | 1 | 0 | 1 | 1.0 |
| OB160583I | ||||||||||
| OB160584I | 1.4 0.0066 | 14.5 0.4 | 7489.86 0.27 | 18.38 0.00 | 0.8088 0.0081 | 1 | 1 | 0 | 1 | 1.0 |
| OB160585I | 7.7 0.12 | 15.9 0.2 | 7485.00 0.06 | 18.64 0.00 | 1.0000 0.0049 | 1 | 4 | 0 | 0 | 1.0 |
| OB160586I | 4.4 0.33 | 41.7 1.2 | 7538.82 1.05 | 17.72 0.00 | 1.0000 0.0052 | 1 | 3 | 0 | 0 | 3.6 |
| OB160587I | 1.4 0.018 | 21.9 1.0 | 7490.94 0.74 | 19.06 0.00 | 0.9759 0.0225 | 1 | 1 | 0 | 1 | 1.0 |
| OB160588I | 4.8 0.14 | 9.5 0.4 | 7484.78 0.15 | 20.17 0.00 | 1.0000 0.0140 | 1 | 1 | 0 | 1 | 1.0 |
| OB160589I | 1.3 0.0045 | 3.8 0.1 | 7488.57 0.04 | 16.21 0.00 | 0.9773 0.0070 | 1 | 1 | 1 | 1 | 1.0 |
| OB160590I | 2.8 0.15 | 7.0 0.3 | 7483.26 0.17 | 19.29 0.00 | 0.8761 0.0225 | 1 | 2 | 0 | 1 | 1.0 |
| OB160591I | 5.3 0.025 | 14.1 0.1 | 7487.98 0.02 | 17.52 0.00 | 0.9975 0.0028 | 1 | 1 | 0 | 1 | 1.0 |
| OB160592I | ||||||||||
| OB160593I | 13. 0.31 | 53.6 1.4 | 7503.27 0.02 | 20.08 0.03 | 0.9974 0.0021 | 1 | 1 | 1 | 1 | 1.9 |
| OB160594I | 1.2 0.0031 | 4.7 0.2 | 7490.06 0.08 | 17.01 0.00 | 0.9770 0.0088 | 1 | 1 | 1 | 1 | 1.0 |
| OB160595I | 2.5 0.061 | 21.2 0.8 | 7486.64 0.38 | 19.43 0.00 | 1.0000 0.0173 | 1 | 1 | 0 | 0 | 1.0 |
| OB160596I | ||||||||||
| OB160597I | 13. 0.66 | 19.1 0.1 | 7503.32 0.02 | 18.03 0.00 | 0.9969 0.0030 | 1 | 1 | 0 | 1 | 1.1 |
| OB160598I | 2.4 0.22 | 5.9 0.5 | 7482.28 0.30 | 19.84 0.00 | 1.0000 0.0433 | 1 | 1 | 0 | 1 | 1.0 |
| OB160599I | 3.0 0.014 | 16.5 0.1 | 7499.11 0.04 | 16.64 0.00 | 0.9931 0.0035 | 1 | 1 | 0 | 0 | 1.0 |
| OB160600I | ||||||||||
| OB160601I | 1.7 0.018 | 4.0 0.1 | 7488.45 0.07 | 19.00 0.00 | 0.9766 0.0139 | 1 | 1 | 0 | 1 | 1.0 |
| OB160602I | 1.3 0.0025 | 19.2 0.2 | 7510.72 0.17 | 17.43 0.00 | 0.9668 0.0047 | 1 | 1 | 1 | 1 | 1.1 |
| OB160603I | 1.2 0.011 | 4.1 0.2 | 7488.81 0.16 | 18.26 0.00 | 0.9752 0.0235 | 1 | 1 | 1 | 1 | 1.0 |
| OB160604I | 7.3 0.11 | 4.4 0.0 | 7491.10 0.01 | 18.46 0.00 | 0.9905 0.0029 | 2 | 3 | 0 | 2 | 1.0 |
| OB160605I | 3.1 0.061 | 35.3 1.2 | 7490.90 0.49 | 19.91 0.00 | 1.0000 0.0135 | 1 | 1 | 0 | 0 | 1.2 |
| OB160606I | 1.2 0.010 | 16.2 1.0 | 7501.04 0.69 | 17.38 0.00 | 0.9999 0.0197 | 1 | 1 | 1 | 1 | 1.0 |
| OB160607I | 13. 5.4 | 18.2 1.0 | 7476.90 0.38 | 20.42 0.01 | 1.0000 0.0233 | 0 | 1 | 0 | 1 | 1.0 |
| OB160608I | 4.4 0.081 | 6.8 0.3 | 7485.09 0.07 | 18.82 0.00 | 0.8440 0.0106 | 1 | 1 | 1 | 1 | 1.0 |
| OB160609I | ||||||||||
| OB160610I | ||||||||||
| OB160611I | 5.0 1.0 | 0.5 0.0 | 7488.62 0.03 | 19.84 0.00 | 0.9891 0.0153 | 1 | 1 | 0 | 1 | 1.0 |
| OB160612I | 6.3 0.11 | 2.6 0.0 | 7488.31 0.01 | 19.61 0.00 | 0.9999 0.0106 | 1 | 26 | 0 | 3 | 1.0 |
| OB160613I | ||||||||||
| OB160614I | 2.0 0.031 | 7.7 0.3 | 7488.43 0.14 | 19.11 0.00 | 0.5105 0.0084 | 1 | 1 | 0 | 1 | 1.0 |
| OB160615I | 1.1 0.0037 | 9.1 0.3 | 7496.25 0.26 | 17.86 0.00 | 0.9760 0.0133 | 1 | 1 | 1 | 1 | 1.0 |
| OB160616I | 3.8 0.25 | 2.1 0.1 | 7490.42 0.03 | 19.34 0.00 | 0.9818 0.0156 | 1 | 1 | 0 | 1 | 1.0 |
| OB160617I | 5.7 0.18 | 4.4 0.2 | 7488.97 0.05 | 19.79 0.00 | 0.2909 0.0060 | 1 | 1 | 0 | 1 | 1.0 |
| OB160618I | 4.9 0.011 | 19.4 0.1 | 7510.87 0.02 | 18.65 0.00 | 0.9871 0.0015 | 1 | 2 | 0 | 1 | 1.2 |
| OB160619I | 39. 0.52 | 25.8 0.1 | 7496.56 0.01 | 19.12 0.00 | 0.4549 0.0010 | 1 | 1 | 0 | 2 | 1.1 |
| OB160620I | 1.9 0.0057 | 27.8 0.2 | 7536.41 0.19 | 15.61 0.00 | 0.9994 0.0016 | 2 | 2 | 0 | 1 | 1.9 |
| OB160621I | ||||||||||
| OB160622I | 1.2 0.0066 | 10.5 0.7 | 7491.78 0.62 | 17.78 0.00 | 0.9766 0.0247 | 1 | 1 | 1 | 1 | 1.0 |
| OB160623I | ||||||||||
| OB160624I | 1.8 0.064 | 18.2 1.1 | 7484.60 0.65 | 19.02 0.00 | 1.0000 0.0286 | 1 | 2 | 0 | 0 | 1.0 |
| OB160625I | 3.8 1.9 | 3.8 0.4 | 7483.17 0.49 | 18.50 0.00 | 1.0000 0.0000 | 1 | 1 | 1 | 1 | 1.0 |
| OB160626I | ||||||||||
| OB160627I | ||||||||||
| OB160628I | 2.2 0.089 | 6.0 0.6 | 7486.03 0.27 | 19.27 0.00 | 0.9875 0.0358 | 1 | 1 | 1 | 1 | 1.0 |
| OB160629I | 1.6 0.011 | 16.0 0.4 | 7498.38 0.25 | 18.13 0.00 | 1.0000 0.0091 | 1 | 1 | 0 | 0 | 1.0 |
| OB160630I | 1.3 0.0071 | 5.5 0.2 | 7492.07 0.12 | 18.25 0.00 | 0.9746 0.0127 | 1 | 1 | 1 | 1 | 1.0 |
| OB160631I | 1.5 0.0044 | 22.8 0.3 | 7523.60 0.21 | 16.51 0.00 | 0.9795 0.0048 | 2 | 3 | 0 | 1 | 1.3 |
| OB160632I | 5.6 0.11 | 26.4 0.8 | 7499.87 0.20 | 19.98 0.01 | 1.0000 0.0110 | 1 | 1 | 0 | 1 | 1.2 |
| OB160633I | 9.0 0.16 | 9.7 0.1 | 7496.39 0.02 | 19.20 0.00 | 0.8743 0.0052 | 1 | 1 | 0 | 0 | 1.0 |
| OB160634I | 2.9 0.18 | 19.7 1.5 | 7485.37 0.78 | 20.52 0.01 | 1.0000 0.0386 | 1 | 1 | 0 | 0 | 1.0 |
| OB160635I | 1.2 0.011 | 259.3 21.9 | 7612.29 41.69 | 18.65 0.00 | 0.9778 0.0121 | 1 | 1 | 1 | 1 | 1.1 |
| OB160636I | 1.3 0.013 | 27.5 1.4 | 7481.25 0.96 | 18.91 0.00 | 0.9996 0.0182 | 1 | 1 | 0 | 0 | 1.0 |
| OB160637I | 1.6 0.026 | 8.7 0.4 | 7488.96 0.30 | 18.93 0.00 | 0.9999 0.0205 | 1 | 2 | 0 | 1 | 1.0 |
| OB160638I | ||||||||||
| OB160639I | 2.4 0.0091 | 35.7 0.3 | 7510.81 0.14 | 18.51 0.00 | 0.6663 0.0024 | 1 | 1 | 0 | 1 | 1.5 |
| OB160640I | 1.2 0.0019 | 8.9 0.1 | 7503.29 0.08 | 16.54 0.00 | 0.9768 0.0055 | 1 | 1 | 1 | 1 | 1.0 |
| OB160641I | 1.1 0.0035 | 20.7 2.7 | 7480.43 1.95 | 17.93 0.00 | 0.9780 0.0244 | 1 | 1 | 1 | 1 | 1.0 |
| OB160642I | 3.1 0.95 | 42.5 1.2 | 7571.58 2.77 | 17.43 0.00 | 0.9785 0.0059 | 1 | 1 | 0 | 1 | 1.4 |
| OB160643I | 1.4 0.013 | 39.0 2.2 | 7490.52 1.35 | 19.07 0.00 | 1.0000 0.0155 | 1 | 1 | 0 | 1 | 1.1 |
| OB160644I | ||||||||||
| OB160645I | 6.6 0.040 | 7.7 0.1 | 7495.25 0.01 | 18.04 0.00 | 1.0000 0.0031 | 2 | 3 | 0 | 2 | 1.0 |
| OB160646I | 17. 0.24 | 10.8 0.1 | 7488.58 0.03 | 19.14 0.00 | 1.0000 0.0043 | 2 | 2 | 0 | 2 | 1.0 |
| OB160647I | 1.4 0.011 | 2.3 0.1 | 7492.89 0.05 | 18.53 0.00 | 1.0000 0.0124 | 1 | 2 | 0 | 2 | 1.0 |
| OB160648I | 1.7 0.055 | 0.1 0.0 | 7491.75 0.00 | 18.51 0.00 | 0.9829 0.0339 | 1 | 9 | 0 | 2 | 1.0 |
| OB160649I | 7.4 0.49 | 12.2 0.4 | 7490.36 0.07 | 19.12 0.00 | 0.5547 0.0093 | 1 | 1 | 0 | 1 | 1.0 |
| OB160650I | ||||||||||
| OB160651I | 1.4 0.020 | 62.2 9.0 | 7521.19 6.91 | 19.20 0.00 | 1.0000 0.0218 | 1 | 1 | 0 | 0 | 1.3 |
| OB160652I | 50. 0.91 | 36.6 0.1 | 7531.71 0.01 | 18.44 0.00 | 0.9157 0.0017 | 1 | 1 | 0 | 1 | 9.1 |
| OB160653I | 1.7 0.020 | 11.1 0.4 | 7492.23 0.21 | 17.77 0.00 | 0.9901 0.0149 | 1 | 2 | 0 | 0 | 1.0 |
| OB160654I | ||||||||||
| OB160655I | 3.2 0.11 | 15.3 0.4 | 7482.81 0.13 | 18.19 0.00 | 0.8623 0.0131 | 1 | 2 | 0 | 0 | 1.1 |
| OB160656I | ||||||||||
| OB160657I | 1.3 0.0055 | 38.0 1.5 | 7528.28 1.57 | 16.45 0.00 | 0.9744 0.0095 | 1 | 1 | 1 | 1 | 1.3 |
| OB160658I | 1.8 0.030 | 24.4 1.3 | 7504.95 0.61 | 18.89 0.00 | 1.0000 0.0159 | 1 | 1 | 0 | 1 | 1.2 |
| OB160659I | 2.5 0.12 | 9.5 0.9 | 7489.29 0.32 | 18.95 0.00 | 0.4524 0.0170 | 1 | 1 | 0 | 0 | 1.0 |
| OB160660I | 1.3 0.0075 | 26.6 1.2 | 7509.51 1.03 | 17.52 0.00 | 1.0000 0.0131 | 1 | 1 | 1 | 1 | 1.1 |
| OB160661I | 1.3 0.0067 | 0.8 0.0 | 7492.76 0.02 | 16.16 0.00 | 0.9796 0.0115 | 1 | 1 | 1 | 1 | 1.0 |
| OB160662I | ||||||||||
| OB160663I | 2.8 0.061 | 6.6 0.3 | 7493.31 0.10 | 19.71 0.00 | 0.5271 0.0096 | 1 | 1 | 0 | 1 | 1.0 |
| OB160664I | 1.1 0.0023 | 18.4 0.4 | 7510.05 0.45 | 16.06 0.00 | 0.9780 0.0102 | 1 | 1 | 1 | 1 | 1.1 |
| OB160665I | ||||||||||
| OB160666I | ||||||||||
| OB160667I | 2.4 0.073 | 3.4 0.2 | 7487.88 0.10 | 18.79 0.00 | 0.9686 0.0283 | 1 | 1 | 1 | 1 | 1.0 |
| OB160668I | 12. 0.073 | 21.0 0.1 | 7530.52 0.01 | 16.78 0.00 | 0.9634 0.0023 | 1 | 4 | 0 | 0 | 3.9 |
| OB160669I | 3.3 0.19 | 4.7 0.3 | 7491.50 0.14 | 20.57 0.00 | 0.9553 0.0376 | 1 | 1 | 0 | 1 | 1.0 |
| OB160670I | 1.6 0.0056 | 14.4 0.1 | 7512.00 0.09 | 15.95 0.00 | 0.9847 0.0047 | 1 | 1 | 1 | 1 | 1.1 |
| OB160671I | 4.1 0.12 | 76.3 4.3 | 7498.67 1.01 | 20.27 0.01 | 0.7045 0.0142 | 1 | 1 | 0 | 2 | 2.0 |
| OB160672I | ||||||||||
| OB160673I | 21. 0.38 | 12.1 0.2 | 7492.60 0.03 | 19.37 0.01 | 0.7783 0.0051 | 1 | 2 | 0 | 0 | 1.0 |
| OB160674I | ||||||||||
| OB160675I | ||||||||||
| OB160676I | ||||||||||
| OB160677I | 2.0 0.046 | 7.8 0.2 | 7504.17 0.07 | 17.76 0.00 | 0.9795 0.0124 | 1 | 2 | 0 | 2 | 1.0 |
| OB160678I | 1.2 0.018 | 3.7 0.4 | 7487.92 0.45 | 17.27 0.00 | 1.0000 0.0000 | 1 | 1 | 1 | 1 | 1.0 |
| OB160679I | 10. 0.076 | 16.6 0.2 | 7507.74 0.03 | 18.35 0.00 | 0.9269 0.0038 | 1 | 1 | 0 | 1 | 1.1 |
| OB160680I | 2.0 0.21 | 56.4 4.9 | 7551.49 6.99 | 17.83 0.00 | 1.0000 0.0119 | 1 | 1 | 0 | 0 | 1.8 |
| OB160681I | 3.9 0.061 | 25.3 0.5 | 7498.71 0.15 | 18.83 0.00 | 1.0000 0.0071 | 1 | 1 | 0 | 0 | 1.2 |
| OB160682I | ||||||||||
| OB160683I | 7.0 0.37 | 12.6 0.6 | 7496.38 0.11 | 19.67 0.00 | 0.3120 0.0074 | 1 | 1 | 0 | 5 | 1.0 |
| OB160684I | 1.7 0.074 | 3.4 0.3 | 7489.92 0.24 | 18.97 0.00 | 1.0000 0.0000 | 1 | 1 | 1 | 1 | 1.0 |
| OB160685I | 6.0 0.16 | 37.4 0.8 | 7520.71 0.18 | 19.59 0.00 | 0.6748 0.0077 | 1 | 1 | 0 | 1 | 2.5 |
| OB160686I | 4.9 0.24 | 59.6 2.8 | 7537.98 1.51 | 19.12 0.00 | 0.7198 0.0116 | 1 | 1 | 0 | 0 | 4.8 |
| OB160687I | ||||||||||
| OB160688I | 1.7 0.43 | 50.3 6.2 | 7571.47 14.20 | 17.38 0.00 | 1.0000 0.0172 | 1 | 1 | 1 | 1 | 1.4 |
| OB160689I | 2.2 1.5 | 111.5 15.1 | 7699.75 34.96 | 16.95 0.00 | 0.9999 0.0223 | 1 | 1 | 1 | 1 | 1.1 |
| OB160690I | 2.3 0.10 | 19.0 3.3 | 7495.08 1.14 | 20.54 0.01 | 1.0000 0.0400 | 1 | 1 | 0 | 0 | 1.0 |
| OB160691I | 1.7 0.036 | 12.1 0.7 | 7506.44 0.43 | 18.65 0.00 | 1.0000 0.0178 | 1 | 2 | 0 | 2 | 1.0 |
| OB160692I | ||||||||||
| OB160693I | ||||||||||
| OB160694I | 1.2 0.020 | 35.1 4.8 | 7533.84 6.56 | 17.88 0.00 | 0.9998 0.0291 | 1 | 1 | 1 | 1 | 1.2 |
| OB160695I | ||||||||||
| OB160696I | 1.2 0.0094 | 5.4 0.4 | 7488.77 0.34 | 16.72 0.00 | 0.9801 0.0303 | 1 | 1 | 1 | 1 | 1.0 |
| OB160697I | ||||||||||
| OB160698I | ||||||||||
| OB160699I | 3.0 0.097 | 20.6 1.3 | 7497.21 0.44 | 20.34 0.01 | 1.0000 0.0216 | 1 | 1 | 0 | 0 | 1.1 |
| OB160700I | 2.3 0.032 | 9.0 0.3 | 7495.65 0.13 | 18.68 0.00 | 0.9999 0.0116 | 1 | 1 | 0 | 1 | 1.0 |
| OB160701I | 1.1 0.0012 | 30.7 0.6 | 7518.36 0.84 | 15.33 0.00 | 0.9789 0.0066 | 1 | 1 | 1 | 1 | 1.1 |
| OB160702I | 3.6 0.12 | 2.8 0.1 | 7496.30 0.04 | 18.11 0.00 | 0.9799 0.0125 | 2 | 3 | 0 | 0 | 1.0 |
| OB160703I | 4.3 3.2 | 189.7 5.9 | 7790.71 12.63 | 18.05 0.00 | 0.9800 0.0164 | 1 | 1 | 1 | 1 | 1.2 |
| OB160704I | 1.4 0.020 | 8.4 0.7 | 7493.76 0.56 | 18.48 0.00 | 0.9992 0.0294 | 1 | 1 | 1 | 1 | 1.0 |
| OB160705I | 1.3 0.013 | 10.2 0.3 | 7503.36 0.18 | 18.62 0.00 | 0.9806 0.0145 | 1 | 1 | 0 | 1 | 1.0 |
| OB160706I | 2.6 0.076 | 10.7 0.7 | 7493.90 0.32 | 20.17 0.00 | 1.0000 0.0242 | 1 | 3 | 0 | 0 | 1.0 |
| OB160707I | 4.0 0.13 | 8.0 0.4 | 7495.10 0.11 | 19.72 0.00 | 0.8957 0.0202 | 1 | 2 | 0 | 1 | 1.0 |
| OB160708I | 1.4 0.0085 | 20.4 0.5 | 7509.99 0.47 | 17.15 0.00 | 0.9998 0.0115 | 1 | 1 | 1 | 1 | 1.1 |
| OB160709I | ||||||||||
| OB160710I | 2.8 0.016 | 17.4 0.2 | 7509.46 0.10 | 17.34 0.00 | 1.0000 0.0045 | 2 | 1 | 0 | 1 | 1.2 |
| OB160711I | 1.1 0.0025 | 18.7 0.7 | 7511.61 0.78 | 15.65 0.00 | 0.9775 0.0138 | 1 | 1 | 1 | 1 | 1.1 |
| OB160712I | 2.3 0.062 | 62.4 4.3 | 7517.39 2.25 | 20.00 0.01 | 1.0000 0.0195 | 1 | 1 | 0 | 0 | 2.0 |
| OB160713I | 36. 2.9 | 19.7 0.7 | 7501.31 0.06 | 20.50 0.01 | 1.0000 0.0065 | 1 | 1 | 0 | 1 | 1.1 |
| OB160714I | 1.5 0.010 | 5.5 0.1 | 7500.10 0.14 | 16.94 0.00 | 0.9864 0.0118 | 1 | 1 | 1 | 1 | 1.0 |
| OB160715I | 1.2 0.0087 | 3.0 0.2 | 7493.18 0.21 | 16.93 0.00 | 0.9779 0.0309 | 1 | 1 | 1 | 1 | 1.0 |
| OB160716I | 8.7 0.93 | 24.7 0.7 | 7515.08 0.22 | 19.51 0.00 | 0.8446 0.0127 | 1 | 1 | 0 | 0 | 1.5 |
| OB160717I | 1.8 0.052 | 7.0 0.7 | 7495.04 0.40 | 19.53 0.00 | 1.0000 0.0321 | 1 | 2 | 0 | 1 | 1.0 |
| OB160718I | 1.2 0.0031 | 20.1 0.4 | 7515.67 0.48 | 14.05 0.00 | 0.9803 0.0108 | 1 | 1 | 1 | 1 | 1.1 |
| OB160719I | 2.0 0.048 | 34.2 2.3 | 7504.83 1.20 | 19.76 0.01 | 1.0000 0.0228 | 1 | 1 | 0 | 1 | 1.3 |
| OB160720I | 1.2 0.014 | 25.2 2.7 | 7509.30 2.64 | 17.95 0.00 | 1.0000 0.0350 | 1 | 1 | 1 | 1 | 1.1 |
| OB160721I | 5.7 0.16 | 42.3 1.8 | 7511.36 0.48 | 19.63 0.00 | 0.5169 0.0093 | 1 | 1 | 0 | 1 | 1.9 |
| OB160722I | 17. 1.1 | 1.3 0.0 | 7496.00 0.01 | 18.95 0.00 | 0.9802 0.0036 | 1 | 7 | 0 | 6 | 1.0 |
| OB160723I | 1.4 0.0029 | 14.3 0.1 | 7514.82 0.10 | 17.23 0.00 | 0.9814 0.0041 | 1 | 1 | 0 | 1 | 1.1 |
| OB160724I | 1.5 0.0066 | 10.7 0.2 | 7494.01 0.16 | 17.93 0.00 | 1.0000 0.0074 | 2 | 1 | 0 | 1 | 1.0 |
| OB160725I | 1.6 0.035 | 9.2 0.3 | 7504.29 0.21 | 18.38 0.00 | 1.0000 0.0194 | 1 | 8 | 0 | 3 | 1.0 |
| OB160726I | 1.5 0.011 | 23.3 0.6 | 7523.55 0.44 | 16.96 0.00 | 0.9813 0.0117 | 1 | 2 | 0 | 0 | 1.3 |
| OB160727I | ||||||||||
| OB160728I | 4.1 0.031 | 9.9 0.2 | 7510.47 0.03 | 17.32 0.00 | 0.8453 0.0043 | 1 | 1 | 1 | 1 | 1.0 |
| OB160729I | 1.2 0.016 | 6.6 0.7 | 7497.99 0.66 | 17.84 0.00 | 0.9777 0.0474 | 1 | 1 | 1 | 1 | 1.0 |
| OB160730I | ||||||||||
| OB160731I | 1.1 0.0022 | 27.8 1.1 | 7502.01 0.73 | 17.45 0.00 | 0.9763 0.0102 | 1 | 1 | 1 | 1 | 1.1 |
| OB160732I | 1.1 0.0026 | 18.7 0.4 | 7519.55 0.50 | 16.13 0.00 | 0.9782 0.0104 | 1 | 1 | 1 | 1 | 1.1 |
| OB160733I | ||||||||||
| OB160734I | 2.7 0.12 | 16.2 0.9 | 7502.67 0.30 | 19.61 0.00 | 1.0000 0.0218 | 1 | 1 | 0 | 1 | 1.1 |
| OB160735I | ||||||||||
| OB160736I | ||||||||||
| OB160737I | 1.8 0.18 | 32.1 3.7 | 7543.95 5.48 | 18.31 0.00 | 1.0000 0.0236 | 1 | 1 | 1 | 1 | 1.7 |
| OB160738I | ||||||||||
| OB160739I | 1.2 0.014 | 4.9 0.2 | 7501.55 0.33 | 17.00 0.00 | 0.9800 0.0286 | 1 | 1 | 1 | 1 | 1.0 |
| OB160740I | 3.5 0.14 | 15.4 0.9 | 7495.11 0.31 | 19.53 0.01 | 0.7388 0.0214 | 1 | 1 | 0 | 0 | 1.0 |
| OB160741I | 1.3 0.0073 | 4.7 0.1 | 7501.35 0.12 | 15.81 0.00 | 0.9833 0.0098 | 1 | 1 | 1 | 1 | 1.0 |
| OB160742I | 1.3 0.015 | 18.9 1.0 | 7519.13 0.72 | 17.44 0.00 | 0.9999 0.0196 | 1 | 1 | 1 | 1 | 1.2 |
| OB160743I | 1.4 0.032 | 12.0 1.6 | 7497.01 1.18 | 19.10 0.00 | 0.9997 0.0466 | 1 | 2 | 0 | 0 | 1.0 |
| OB160744I | 1.2 0.010 | 5.3 0.3 | 7499.40 0.28 | 18.44 0.00 | 0.9748 0.0235 | 1 | 1 | 1 | 1 | 1.0 |
| OB160745I | 8.2 0.95 | 8.1 0.3 | 7496.79 0.12 | 19.40 0.01 | 0.7105 0.0154 | 1 | 1 | 1 | 1 | 1.0 |
| OB160746I | 16. 1.5 | 61.5 1.9 | 7516.62 0.33 | 20.29 0.01 | 0.8551 0.0114 | 1 | 1 | 0 | 0 | 4.0 |
| OB160747I | 1.1 0.0037 | 17.9 2.0 | 7502.35 2.41 | 16.44 0.00 | 0.9788 0.0329 | 1 | 1 | 1 | 1 | 1.0 |
| OB160748I | 11. 0.43 | 10.5 0.4 | 7495.22 0.05 | 19.44 0.01 | 0.9798 0.0113 | 1 | 1 | 0 | 0 | 1.0 |
| OB160749I | ||||||||||
| OB160750I | ||||||||||
| OB160751I | ||||||||||
| OB160752I | 2.7 0.12 | 26.0 0.3 | 7546.82 0.55 | 17.09 0.00 | 0.9804 0.0028 | 1 | 1 | 0 | 1 | 1.9 |
| OB160753I | ||||||||||
| OB160754I | ||||||||||
| OB160755I | ||||||||||
| OB160756I | ||||||||||
| OB160757I | 14. 0.58 | 8.7 0.3 | 7500.06 0.03 | 20.48 0.00 | 0.9943 0.0142 | 1 | 1 | 0 | 0 | 1.0 |
| OB160758I | 1.4 0.017 | 20.3 1.1 | 7521.66 0.79 | 17.69 0.00 | 0.9998 0.0180 | 1 | 1 | 1 | 1 | 1.3 |
| OB160759I | ||||||||||
| OB160760I | 5.5 0.29 | 22.7 3.2 | 7500.53 0.88 | 20.56 0.02 | 1.0000 0.0275 | 1 | 2 | 0 | 0 | 4.9 |
| OB160761I | 1.2 0.016 | 7.5 0.5 | 7506.50 0.43 | 17.28 0.00 | 0.9776 0.0317 | 1 | 1 | 1 | 1 | 1.0 |
| OB160762I | ||||||||||
| OB160763I | 1.3 0.026 | 5.0 0.4 | 7497.32 0.28 | 17.63 0.00 | 0.9909 0.0346 | 1 | 1 | 1 | 1 | 1.0 |
| OB160764I | 1.7 0.024 | 15.3 0.5 | 7503.66 0.22 | 19.89 0.00 | 1.0000 0.0114 | 1 | 1 | 0 | 1 | 1.0 |
| OB160765I | 1.1 0.0038 | 5.5 0.2 | 7508.25 0.19 | 17.55 0.00 | 0.9764 0.0136 | 1 | 1 | 1 | 1 | 1.0 |
| OB160766I | 8.4 6.3 | 180.2 7.6 | 7703.72 8.71 | 18.52 0.00 | 0.9794 0.0090 | 1 | 1 | 0 | 1 | 1.4 |
| OB160767I | 3.2 0.012 | 13.1 0.1 | 7523.87 0.02 | 17.95 0.00 | 0.8986 0.0023 | 1 | 2 | 0 | 1 | 1.4 |
| OB160768I | ||||||||||
| OB160769I | 41. 2.0 | 2.5 0.0 | 7507.59 0.00 | 18.74 0.00 | 1.0000 0.0016 | 1 | 5 | 0 | 6 | 1.0 |
| OB160770I | 7.1 0.12 | 6.8 0.1 | 7510.67 0.01 | 19.79 0.00 | 0.9935 0.0037 | 1 | 1 | 0 | 1 | 1.0 |
| OB160771I | 1.3 0.0085 | 19.8 0.7 | 7512.35 0.63 | 19.26 0.00 | 0.9926 0.0134 | 1 | 1 | 0 | 1 | 1.1 |
| OB160772I | 2.9 2.0 | 105.8 20.2 | 7639.25 29.47 | 18.50 0.00 | 1.0000 0.0296 | 1 | 1 | 1 | 1 | 1.3 |
| OB160773I | 1.3 0.011 | 4.6 0.4 | 7509.40 0.29 | 18.90 0.00 | 1.0000 0.0220 | 1 | 1 | 1 | 1 | 1.0 |
| OB160774I | ||||||||||
| OB160775I | 9.5 0.018 | 4.7 0.0 | 7511.85 0.00 | 18.37 0.00 | 0.9806 0.0011 | 1 | 1 | 0 | 1 | 1.0 |
| OB160776I | ||||||||||
| OB160777I | 1.3 0.012 | 10.3 0.4 | 7507.20 0.37 | 18.95 0.00 | 0.9741 0.0184 | 1 | 1 | 0 | 1 | 1.0 |
| OB160778I | 1.6 0.016 | 6.4 0.3 | 7509.18 0.17 | 19.47 0.00 | 0.9892 0.0135 | 1 | 1 | 0 | 3 | 1.0 |
| OB160779I | 1.1 0.015 | 37.1 3.6 | 7543.46 7.46 | 16.16 0.00 | 0.9787 0.0212 | 1 | 1 | 1 | 1 | 1.1 |
| OB160780I | 1.1 0.0030 | 8.4 0.3 | 7509.59 0.30 | 16.27 0.00 | 0.9777 0.0123 | 1 | 1 | 1 | 1 | 1.0 |
| OB160781I | 13. 0.27 | 38.8 0.7 | 7524.29 0.07 | 19.44 0.00 | 0.8422 0.0076 | 1 | 1 | 0 | 1 | 3.4 |
| OB160782I | 13. 2.4 | 20.1 0.8 | 7505.91 0.19 | 19.69 0.00 | 0.4660 0.0094 | 1 | 1 | 0 | 2 | 1.1 |
| OB160783I | ||||||||||
| OB160784I | ||||||||||
| OB160785I | 1.3 0.035 | 31.9 2.3 | 7549.56 4.62 | 17.98 0.00 | 0.9920 0.0102 | 1 | 1 | 1 | 1 | 1.2 |
| OB160786I | 1.2 0.0068 | 37.4 3.2 | 7517.20 2.37 | 19.04 0.00 | 0.9754 0.0182 | 1 | 1 | 1 | 1 | 1.2 |
| OB160787I | 26. 3.8 | 32.0 0.4 | 7536.87 0.12 | 18.57 0.00 | 0.9896 0.0032 | 1 | 1 | 0 | 1 | 19. |
| OB160788I | 8.4 6.2 | 61.7 1.6 | 7621.96 2.89 | 15.89 0.00 | 0.9781 0.0099 | 1 | 1 | 1 | 1 | 1.2 |
| OB160789I | 1.3 0.0078 | 17.3 0.6 | 7510.75 0.55 | 18.98 0.00 | 0.9862 0.0144 | 1 | 1 | 1 | 1 | 1.1 |
| OB160790I | 1.6 0.0048 | 4.3 0.1 | 7509.04 0.04 | 17.07 0.00 | 0.9874 0.0042 | 2 | 2 | 0 | 1 | 1.0 |
| OB160791I | 1.8 0.027 | 10.8 0.5 | 7508.29 0.32 | 20.17 0.00 | 1.0000 0.0150 | 1 | 1 | 0 | 1 | 1.0 |
| OB160792I | 1.3 0.0047 | 11.4 0.3 | 7510.22 0.29 | 18.26 0.00 | 0.9997 0.0091 | 1 | 1 | 1 | 1 | 1.0 |
| OB160793I | ||||||||||
| OB160794I | 1.1 0.0081 | 10.5 0.8 | 7503.43 0.56 | 18.60 0.00 | 0.9781 0.0259 | 1 | 1 | 1 | 1 | 1.0 |
| OB160795I | 7.1 0.029 | 4.1 0.0 | 7512.63 0.01 | 18.43 0.00 | 0.7891 0.0014 | 1 | 1 | 0 | 2 | 1.0 |
| OB160796I | 2.6 0.092 | 2.4 0.1 | 7510.63 0.02 | 17.67 0.00 | 0.6349 0.0088 | 1 | 1 | 0 | 1 | 1.0 |
| OB160797I | 1.3 0.015 | 24.5 1.7 | 7513.82 1.34 | 18.79 0.00 | 1.0000 0.0214 | 1 | 2 | 0 | 2 | 1.2 |
| OB160798I | 2.5 0.052 | 51.7 2.9 | 7529.82 1.59 | 19.78 0.00 | 1.0000 0.0140 | 1 | 1 | 0 | 1 | 2.4 |
| OB160799I | 2.7 1.7 | 80.4 5.8 | 7659.20 13.38 | 16.70 0.00 | 0.9827 0.0197 | 1 | 1 | 1 | 1 | 1.1 |
| OB160800I | ||||||||||
| OB160801I | 5.2 0.67 | 5.5 0.1 | 7515.21 0.06 | 17.70 0.00 | 0.8018 0.0078 | 1 | 2 | 0 | 2 | 1.0 |
| OB160802I | 2.5 0.091 | 30.3 1.9 | 7514.98 1.06 | 20.64 0.00 | 1.0000 0.0254 | 1 | 1 | 0 | 1 | 1.5 |
| OB160803I | 2.1 0.20 | 4.9 0.6 | 7506.84 0.47 | 19.85 0.00 | 0.9845 0.0366 | 1 | 2 | 0 | 1 | 1.0 |
| OB160804I | 2.7 1.5 | 40.4 2.8 | 7574.15 6.43 | 17.40 0.00 | 0.9803 0.0294 | 1 | 1 | 1 | 1 | 1.3 |
| OB160805I | ||||||||||
| OB160806I | 1.3 0.015 | 23.0 1.3 | 7516.98 1.26 | 18.09 0.00 | 1.0000 0.0220 | 1 | 1 | 1 | 1 | 1.2 |
| OB160807I | 2.6 0.072 | 37.6 2.5 | 7533.62 1.71 | 19.53 0.00 | 1.0000 0.0198 | 1 | 2 | 0 | 1 | 2.6 |
| OB160808I | ||||||||||
| OB160809I | 2.9 0.70 | 4.8 0.3 | 7505.75 0.30 | 19.50 0.00 | 0.9997 0.0281 | 1 | 1 | 0 | 0 | 1.0 |
| OB160810I | 3.2 0.27 | 17.5 1.9 | 7510.89 1.17 | 20.35 0.00 | 0.8376 0.0332 | 1 | 1 | 0 | 2 | 1.1 |
| OB160811I | ||||||||||
| OB160812I | 4.8 0.82 | 43.3 2.4 | 7543.07 2.08 | 18.70 0.00 | 1.0000 0.0111 | 1 | 1 | 0 | 0 | 3.8 |
| OB160813I | 5.5 0.18 | 2.8 0.0 | 7511.34 0.02 | 18.89 0.00 | 0.5290 0.0038 | 1 | 1 | 0 | 2 | 1.0 |
| OB160814I | 1.2 0.10 | 7.7 1.0 | 7527.17 3.78 | 16.39 0.00 | 1.0000 0.0313 | 1 | 1 | 1 | 1 | 1.0 |
| OB160815I | 1.1 0.0020 | 12.4 0.2 | 7517.99 0.20 | 14.55 0.00 | 0.9779 0.0085 | 1 | 1 | 1 | 1 | 1.1 |
| OB160816I | 13. 0.64 | 3.8 0.1 | 7509.13 0.01 | 19.13 0.00 | 0.9776 0.0066 | 1 | 3 | 0 | 0 | 1.0 |
| OB160817I | 1.2 0.0010 | 13.2 0.1 | 7528.24 0.11 | 16.07 0.00 | 1.0000 0.0024 | 1 | 1 | 1 | 1 | 1.2 |
| OB160818I | 21. 0.29 | 44.6 0.6 | 7511.77 0.05 | 18.81 0.00 | 0.4067 0.0026 | 1 | 4 | 0 | 2 | 2.4 |
| OB160819I | 1.9 0.14 | 9.2 0.9 | 7504.15 0.35 | 19.28 0.00 | 1.0000 0.0370 | 1 | 2 | 0 | 0 | 1.0 |
| OB160820I | ||||||||||
| OB160821I | 29. 0.70 | 22.3 0.6 | 7512.32 0.01 | 20.16 0.02 | 0.9941 0.0042 | 2 | 3 | 1 | 1 | 1.3 |
| OB160822I | 2.0 0.045 | 2.4 0.2 | 7512.04 0.10 | 19.07 0.00 | 0.9791 0.0255 | 1 | 1 | 1 | 1 | 1.0 |
| OB160823I | 1.6 0.030 | 8.3 0.6 | 7513.77 0.46 | 19.94 0.00 | 1.0000 0.0222 | 1 | 1 | 0 | 1 | 1.0 |
| OB160824I | 5.3 0.072 | 1.5 0.0 | 7512.68 0.01 | 19.66 0.00 | 0.9813 0.0062 | 1 | 1 | 0 | 3 | 1.0 |
| OB160825I | 1.1 0.0082 | 5.3 0.3 | 7515.94 0.30 | 17.96 0.00 | 0.9781 0.0242 | 1 | 1 | 1 | 1 | 1.0 |
| OB160826I | 2.5 0.085 | 4.1 0.1 | 7513.83 0.12 | 19.62 0.00 | 1.0000 0.0110 | 1 | 2 | 0 | 1 | 1.0 |
| OB160827I | 1.3 0.070 | 30.2 3.2 | 7548.33 6.77 | 16.85 0.00 | 0.9781 0.0212 | 1 | 1 | 1 | 1 | 1.3 |
| OB160828I | 1.1 0.0083 | 22.4 2.5 | 7523.57 2.45 | 16.99 0.00 | 0.9771 0.0287 | 1 | 1 | 1 | 1 | 1.1 |
| OB160829I | 2.8 0.13 | 7.4 0.8 | 7513.05 0.33 | 19.27 0.00 | 0.4536 0.0164 | 1 | 1 | 0 | 1 | 1.0 |
| OB160830I | 1.1 0.0020 | 24.2 0.9 | 7517.04 1.01 | 16.04 0.00 | 0.9777 0.0119 | 1 | 1 | 1 | 1 | 1.1 |
| OB160831I | 1.2 0.012 | 37.3 4.5 | 7520.60 4.26 | 18.57 0.00 | 0.9999 0.0260 | 1 | 1 | 1 | 1 | 1.2 |
| OB160832I | ||||||||||
| OB160833I | 1.2 0.014 | 8.6 0.7 | 7513.86 0.63 | 17.70 0.00 | 0.9737 0.0337 | 1 | 1 | 1 | 1 | 1.0 |
| OB160834I | 1.1 0.0040 | 19.5 1.5 | 7511.86 1.57 | 15.88 0.00 | 0.9789 0.0302 | 1 | 1 | 1 | 1 | 1.0 |
| OB160835I | 1.4 0.18 | 54.0 12.7 | 7564.95 25.79 | 17.76 0.00 | 1.0000 0.0236 | 1 | 1 | 1 | 1 | 1.3 |
| OB160836I | 4.4 0.20 | 29.9 2.2 | 7505.24 0.26 | 20.16 0.04 | 1.0000 0.0141 | 1 | 1 | 3 | 0 | 1.3 |
| OB160837I | ||||||||||
| OB160838I | 1.5 0.12 | 56.4 8.9 | 7549.05 13.83 | 18.90 0.00 | 1.0000 0.0349 | 1 | 1 | 1 | 1 | 1.5 |
| OB160839I | 1.6 0.037 | 55.4 5.9 | 7517.62 4.67 | 19.49 0.00 | 1.0000 0.0266 | 1 | 1 | 0 | 0 | 1.5 |
| OB160840I | ||||||||||
| OB160841I | 1.4 0.020 | 0.9 0.2 | 7512.73 0.14 | 18.67 0.00 | 0.9791 0.0236 | 1 | 2 | 0 | 1 | 1.0 |
| OB160842I | 2.1 0.052 | 24.0 1.7 | 7529.48 1.61 | 18.46 0.00 | 1.0000 0.0233 | 1 | 1 | 1 | 1 | 2.1 |
| OB160843I | 2.7 0.95 | 72.6 9.1 | 7564.06 13.23 | 19.09 0.00 | 1.0000 0.0209 | 1 | 1 | 0 | 0 | 2.0 |
| OB160844I | 1.2 0.026 | 25.7 5.2 | 7509.62 3.97 | 18.58 0.00 | 0.9834 0.0573 | 1 | 1 | 1 | 1 | 1.2 |
| OB160845I | ||||||||||
| OB160846I | 4.3 2.7 | 109.8 14.3 | 7574.62 15.55 | 19.71 0.01 | 1.0000 0.0201 | 1 | 1 | 0 | 0 | 2.5 |
| OB160847I | 1.9 0.70 | 87.1 11.6 | 7605.07 24.61 | 18.22 0.00 | 1.0000 0.0218 | 1 | 1 | 1 | 1 | 1.4 |
| OB160848I | 1.2 0.018 | 10.0 0.9 | 7517.87 0.77 | 17.33 0.00 | 0.9784 0.0462 | 1 | 1 | 1 | 1 | 1.0 |
| OB160849I | 1.3 0.021 | 21.8 2.1 | 7521.68 1.45 | 17.89 0.00 | 0.9647 0.0343 | 1 | 1 | 1 | 1 | 1.2 |
| OB160850I | 1.2 0.022 | 13.8 2.0 | 7515.50 3.19 | 18.01 0.00 | 1.0000 0.0419 | 1 | 1 | 1 | 1 | 1.1 |
| OB160851I | ||||||||||
| OB160852I | ||||||||||
| OB160853I | 2.7 0.080 | 31.0 2.0 | 7511.83 1.02 | 19.89 0.01 | 1.0000 0.0225 | 1 | 1 | 0 | 0 | 1.5 |
| OB160854I | ||||||||||
| OB160855I | 1.2 0.0025 | 5.0 0.1 | 7521.89 0.07 | 16.12 0.00 | 0.9791 0.0078 | 1 | 1 | 1 | 1 | 1.0 |
| OB160856I | ||||||||||
| OB160857I | ||||||||||
| OB160858I | ||||||||||
| OB160859I | 3.9 0.086 | 26.9 0.9 | 7527.45 0.37 | 19.10 0.00 | 1.0000 0.0138 | 1 | 1 | 0 | 0 | 3.4 |
| OB160860I | 2.0 0.094 | 31.8 2.9 | 7535.26 3.34 | 18.42 0.00 | 1.0000 0.0202 | 2 | 3 | 0 | 0 | 1.9 |
| OB160861I | 1.8 0.038 | 17.0 0.9 | 7514.23 0.70 | 18.66 0.00 | 1.0000 0.0225 | 2 | 2 | 0 | 0 | 1.2 |
| OB160862I | 1.4 0.35 | 55.6 7.4 | 7596.06 22.65 | 16.24 0.00 | 0.9897 0.0263 | 1 | 1 | 1 | 1 | 1.1 |
| OB160863I | 42. 5.9 | 18.6 0.7 | 7520.18 0.08 | 20.62 0.00 | 0.2582 0.0053 | 1 | 1 | 0 | 0 | 1.5 |
| OB160864I | 38. 10. | 14.0 0.1 | 7535.93 0.04 | 15.56 0.00 | 0.5924 0.0013 | 2 | 9 | 0 | 7 | 32. |
| OB160865I | 1.7 0.092 | 33.1 3.5 | 7540.53 4.78 | 18.97 0.00 | 0.9798 0.0263 | 1 | 1 | 0 | 1 | 1.6 |
| OB160866I | 1.5 0.011 | 9.4 0.1 | 7539.29 0.23 | 15.09 0.00 | 0.9798 0.0023 | 1 | 1 | 0 | 1 | 1.4 |
| OB160867I | ||||||||||
| OB160868I | 1.3 0.019 | 43.2 6.3 | 7529.92 6.73 | 18.66 0.00 | 0.9992 0.0250 | 1 | 1 | 1 | 1 | 1.3 |
| OB160869I | ||||||||||
| OB160870I | 3.2 0.40 | 32.2 1.8 | 7542.96 2.03 | 18.28 0.00 | 1.0000 0.0123 | 1 | 1 | 1 | 1 | 2.7 |
| OB160871I | 1.8 0.93 | 59.6 7.6 | 7609.54 20.31 | 17.55 0.00 | 1.0000 0.0339 | 1 | 1 | 1 | 1 | 1.2 |
| OB160872I | 1.5 0.042 | 9.1 0.5 | 7523.47 0.45 | 18.01 0.00 | 0.9850 0.0365 | 1 | 1 | 1 | 1 | 1.1 |
| OB160873I | 5.7 2.6 | 25.5 1.6 | 7542.15 1.66 | 18.53 0.00 | 0.9794 0.0168 | 1 | 1 | 1 | 1 | 3.3 |
| OB160874I | 6.6 0.062 | 8.5 0.1 | 7527.40 0.02 | 19.73 0.00 | 0.9984 0.0040 | 1 | 1 | 0 | 1 | 1.4 |
| OB160875I | 2.4 0.083 | 5.0 0.3 | 7525.09 0.09 | 19.76 0.00 | 0.9999 0.0191 | 1 | 1 | 0 | 1 | 1.0 |
| OB160876I | ||||||||||
| OB160877I | 1.3 0.032 | 28.0 3.7 | 7538.31 5.58 | 17.83 0.00 | 0.9807 0.0328 | 1 | 1 | 1 | 1 | 1.3 |
| OB160878I | 1.3 0.025 | 2.2 0.1 | 7525.53 0.06 | 17.75 0.00 | 0.9791 0.0211 | 1 | 1 | 1 | 1 | 1.0 |
| OB160879I | 1.8 0.018 | 14.3 0.5 | 7535.80 0.42 | 18.01 0.00 | 0.6886 0.0063 | 1 | 2 | 0 | 1 | 1.8 |
| OB160880I | 2.2 0.021 | 20.0 0.5 | 7528.23 0.31 | 19.48 0.00 | 1.0000 0.0092 | 1 | 1 | 0 | 1 | 1.8 |
| OB160881I | 2.0 0.34 | 29.3 3.6 | 7545.36 5.66 | 18.41 0.00 | 1.0000 0.0249 | 1 | 1 | 1 | 1 | 1.8 |
| OB160882I | ||||||||||
| OB160883I | 1.5 0.36 | 93.4 26.1 | 7598.53 53.21 | 18.62 0.00 | 1.0000 0.0316 | 1 | 1 | 1 | 1 | 1.3 |
| OB160884I | ||||||||||
| OB160885I | 1.8 0.031 | 2.3 0.1 | 7526.22 0.06 | 18.19 0.00 | 0.9770 0.0123 | 2 | 2 | 0 | 2 | 1.0 |
| OB160886I | ||||||||||
| OB160887I | ||||||||||
| OB160888I | 1.2 0.0017 | 6.1 0.1 | 7533.44 0.11 | 15.67 0.00 | 0.9773 0.0056 | 1 | 1 | 1 | 1 | 1.2 |
| OB160889I | 2.7 0.050 | 13.2 0.4 | 7527.86 0.25 | 19.24 0.00 | 1.0000 0.0150 | 1 | 5 | 0 | 3 | 1.7 |
| OB160890I | ||||||||||
| OB160891I | 1.1 0.0037 | 15.4 0.9 | 7523.70 1.22 | 15.47 0.00 | 0.9786 0.0231 | 1 | 1 | 1 | 1 | 1.1 |
| OB160892I | ||||||||||
| OB160893I | ||||||||||
| OB160894I | 8.5 0.20 | 18.0 0.6 | 7525.76 0.05 | 20.14 0.01 | 0.5620 0.0056 | 1 | 1 | 1 | 1 | 2.0 |
| OB160895I | ||||||||||
| OB160896I | 4.0 2.1 | 32.2 1.5 | 7555.61 2.62 | 18.98 0.00 | 0.9802 0.0147 | 1 | 1 | 0 | 1 | 1.7 |
| OB160897I | 6.1 2.0 | 7.6 0.2 | 7538.04 0.23 | 18.05 0.00 | 0.9788 0.0055 | 1 | 1 | 0 | 1 | 2.9 |
| OB160898I | ||||||||||
| OB160899I | 1.1 0.0058 | 1.5 0.1 | 7527.57 0.14 | 16.89 0.00 | 0.9261 0.0337 | 1 | 1 | 1 | 1 | 1.0 |
| OB160900I | ||||||||||
| OB160901I | ||||||||||
| OB160902I | 1.1 0.0040 | 5.0 0.5 | 7534.58 0.60 | 16.94 0.00 | 0.9780 0.0196 | 1 | 1 | 1 | 1 | 1.1 |
| OB160903I | 1.1 0.0031 | 10.1 0.4 | 7532.18 0.67 | 15.31 0.00 | 0.9793 0.0159 | 1 | 1 | 1 | 1 | 1.1 |
| OB160904I | 1.2 0.021 | 8.0 0.8 | 7528.04 0.84 | 17.56 0.00 | 0.9781 0.0572 | 1 | 1 | 1 | 1 | 1.1 |
| OB160905I | 1.1 0.0028 | 5.2 0.3 | 7531.96 0.29 | 15.22 0.00 | 0.9793 0.0165 | 1 | 1 | 1 | 1 | 1.1 |
| OB160906I | 1.3 0.029 | 20.3 1.2 | 7542.22 2.31 | 17.96 0.00 | 0.9770 0.0143 | 1 | 1 | 1 | 1 | 1.3 |
| OB160907I | 1.5 0.048 | 10.3 1.1 | 7527.20 0.76 | 18.12 0.00 | 0.7577 0.0400 | 1 | 1 | 1 | 1 | 1.2 |
| OB160908I | 1.4 0.14 | 45.4 8.3 | 7552.15 16.10 | 18.18 0.00 | 1.0000 0.0371 | 1 | 1 | 1 | 1 | 1.4 |
| OB160909I | 1.3 0.19 | 15.9 2.5 | 7544.37 6.74 | 16.44 0.00 | 0.9797 0.0307 | 1 | 1 | 1 | 1 | 1.2 |
| OB160910I | 2.1 0.081 | 8.4 1.5 | 7535.36 1.20 | 19.63 0.00 | 0.9636 0.0282 | 1 | 1 | 0 | 1 | 2.1 |
| OB160911I | 1.8 0.59 | 22.5 1.6 | 7566.73 4.61 | 17.60 0.00 | 0.9793 0.0227 | 1 | 1 | 1 | 1 | 1.1 |
| OB160912I | 2.4 0.72 | 18.3 2.0 | 7544.93 3.05 | 19.28 0.00 | 0.7380 0.0237 | 1 | 1 | 0 | 1 | 1.7 |
| OB160913I | 3.3 1.1 | 15.0 1.2 | 7542.18 1.64 | 18.84 0.00 | 0.7800 0.0151 | 1 | 1 | 0 | 1 | 2.0 |
| OB160914I | ||||||||||
| OB160915I | 1.4 0.021 | 10.1 0.8 | 7532.16 0.54 | 19.34 0.00 | 0.9760 0.0262 | 1 | 1 | 0 | 1 | 1.4 |
| OB160916I | 2.4 1.1 | 18.5 1.3 | 7555.38 3.06 | 16.92 0.00 | 0.9800 0.0267 | 1 | 1 | 1 | 1 | 1.2 |
| OB160917I | 2.0 0.70 | 15.0 1.1 | 7550.60 2.96 | 16.46 0.00 | 0.9797 0.0218 | 1 | 1 | 1 | 1 | 1.3 |
| OB160918I | ||||||||||
| OB160919I | 2.7 0.77 | 1.4 0.6 | 7535.68 0.43 | 18.77 0.00 | 0.9795 0.0227 | 1 | 1 | 0 | 1 | 2.7 |
| OB160920I | 2.4 0.038 | 10.3 0.6 | 7535.38 0.44 | 19.05 0.00 | 0.9860 0.0115 | 1 | 1 | 0 | 1 | 2.4 |
| OB160921I | 1.8 0.46 | 12.4 1.3 | 7545.73 2.86 | 18.33 0.00 | 1.0000 0.0209 | 1 | 1 | 1 | 1 | 1.3 |
| OB160922I | 3.0 2.1 | 17.0 1.4 | 7567.80 3.35 | 16.92 0.00 | 0.9804 0.0266 | 1 | 1 | 1 | 1 | 1.1 |
| OB160923I | ||||||||||
| OB160924I | ||||||||||
| OB160925I | 2.5 0.92 | 32.8 5.6 | 7548.94 8.14 | 19.23 0.00 | 1.0000 0.0291 | 1 | 1 | 0 | 1 | 1.9 |
| OB160926I | 1.9 0.078 | 7.7 0.9 | 7533.17 0.45 | 18.92 0.00 | 0.9805 0.0362 | 1 | 2 | 0 | 1 | 1.7 |
| OB160927I | ||||||||||
| OB160928I | 1.7 0.29 | 37.3 10.8 | 7546.30 15.79 | 19.20 0.00 | 1.0000 0.0519 | 1 | 1 | 1 | 1 | 1.6 |
| OB160929I | 2.2 0.14 | 14.3 1.3 | 7516.81 0.62 | 19.42 0.00 | 0.9999 0.0399 | 1 | 3 | 0 | 1 | 1.2 |
| OB160930I | ||||||||||
| OB160931I | 1.1 0.014 | 14.8 1.0 | 7541.32 2.44 | 14.87 0.00 | 0.9794 0.0197 | 1 | 1 | 1 | 1 | 1.1 |
| OB160932I | 1.1 0.018 | 27.9 5.1 | 7546.11 12.68 | 16.43 0.00 | 0.9808 0.0431 | 1 | 1 | 1 | 1 | 1.1 |
| OB160933I | 2.9 0.020 | 4.9 0.1 | 7526.74 0.08 | 17.35 0.00 | 1.0000 0.0000 | 1 | 1 | 1 | 1 | 1.1 |
| OB160934I | ||||||||||
| OB160935I | 8.9 0.13 | 3.4 0.3 | 7534.82 0.02 | 20.23 0.01 | 1.0000 0.0056 | 1 | 2 | 0 | 1 | 3.8 |
| OB160936I | 4.7 0.085 | 2.4 0.4 | 7534.70 0.05 | 20.01 0.01 | 1.0000 0.0089 | 1 | 1 | 0 | 1 | 2.4 |